Timeline
Tanook 🚀
added to the journal ago
PCB messing


Just messed with PCB cutout shape lol, ngl pretty unproductive, was just seeing ho wI should Layout everything and stuff. on the tiop right, ill likely hav e silkart. Im repalcin gthe dsiplay w the bigger one previously discussed maybe
Tanook 🚀
added to the journal ago
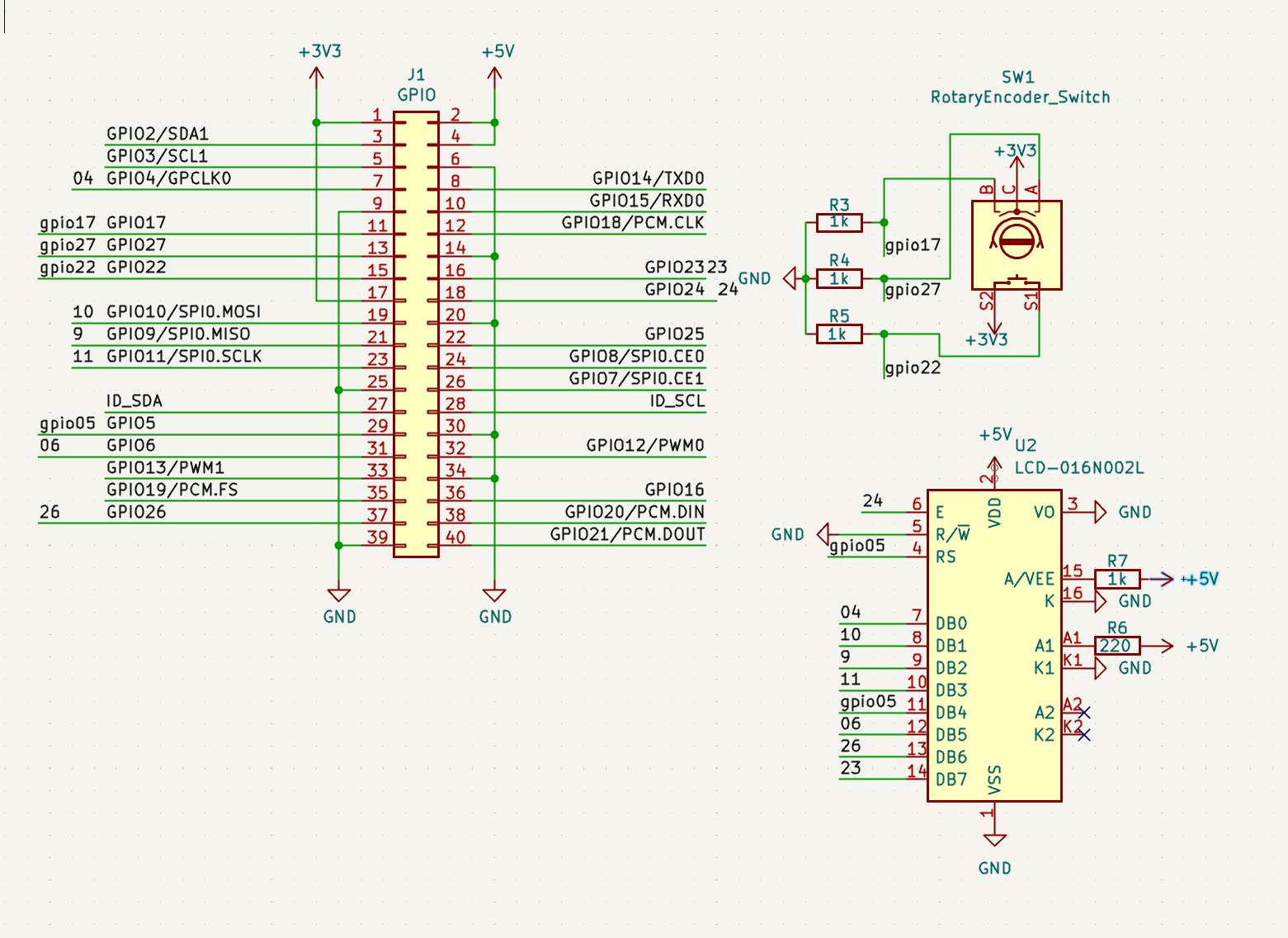
Didnt do much but talked alot and refined PCB
I took a lot of feedback again and tried to make sure that the PCB is perfect. I think I spent abt 2.5 h but I'm self deflating to 1.5 hour. Im a little confused still but iz fine ig, I understand a lot more now.

Tanook 🚀
added to the journal ago
Fixed PCB errors
I talked to someone for a couple hours to help me,
- Added parrelel capacitors
- Added PWR_Flag
- Added no connection
- Edited the schematic so some of them are passive, not power input
ERC is how happy yay
|

Tanook 🚀
added to the journal ago
Defined goals and made base prototype
I want a device that record me as I work
- Input with a screen and rpi cam with an rpi, generic idea
Input: Rotatory encoder EC11
RPI: RPI 02W
Input: Rotatory encoder EC11
Screen: 12864A 128*64 Lcd Display
RPI Camera 3
And a PCB to make it more clean cuz why not and ya thats it :)

Tanook 🚀
started Time Machine ago