My custom Devboard
This is a rp2040 based devboard which is made by following the guide but with a extra GPIO.
Created by
Hashim π
5 views
0 followers
Timeline
Hashim π
added to the journal ago
Routed the new components
So i routed the new components but there is a problem, i can't find a smaller slide switch so i guess i will have to with draw from it and remove it because they are way too big for the board and they aren't even necessary.
So this is the current picture of our board, i need to work on silkscreen though

this is that huge ass button

also had some grounding errors due to these new routes which are now fixed

Hashim π
added to the journal ago
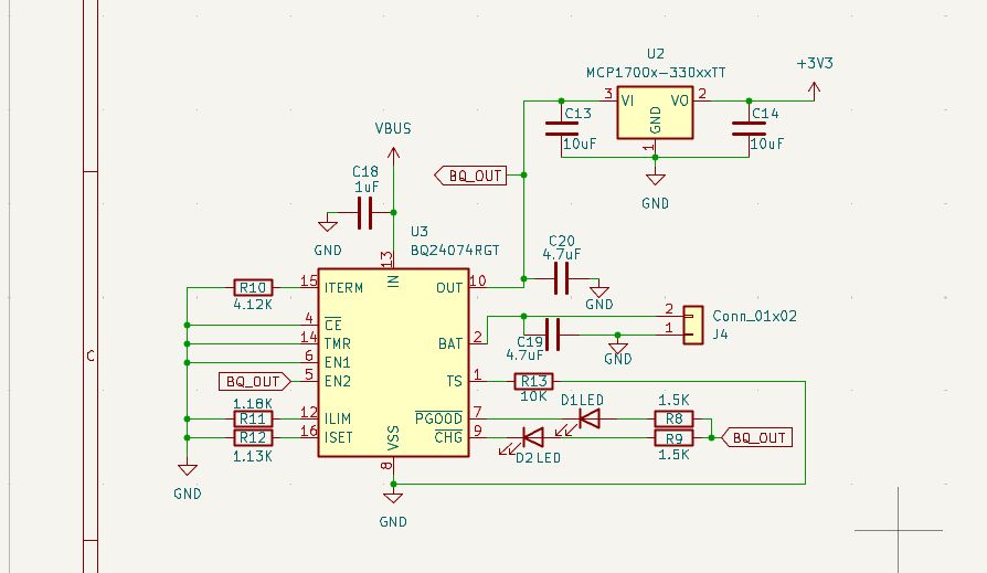
Added 2 switches with battery management ( just schematics)
I just realized that i didn't really do much beyond the guide so i decided to add a couple of switches along with battery management. I know that i finished the PCB of my board as well just now but i think i can add these components and still keep the previous PCB! And yea i only added schematics for it now.
Power Switch

Reset Switch

Battery Management

Hashim π
added to the journal ago
Final touches to the PCB
Did some final touches to the PCB, added custom text and qrcode on the back silkscreen and also made the board look nice and clean. Also i made the fabrication outputs, now just need to make a BOM and submit because i will be hand soldering :yay


Hashim π
added to the journal ago
Finished the PCB
So just finished up the PCB and i fixed all the errors in the DRC and now there are no errors finally :yay Most of the errors i got were thermal relief errors that i fixed by adding vias and changing some settings for the ground fillings and stuff.


Hashim π
added to the journal ago
Completed the Routiong
Completed the Routing, had to move the capacitors and some components here and there to make space for traces because i placed them to close to the MCU. Now it is almost done but there are alot of errors that i need to fix π


Hashim π
added to the journal ago
Started Routing the PCB
Started routing the PCB and i can say i did it pretty rough. I placed the capicitors and resistors little too close to the rp2040 which made everything tight and i also used alot of vias for this as well.


Hashim π
added to the journal ago
Placed the PCB parts
So changed a couple of parts in the schematics and assigned the footprints and placed the main components with 0.00 mm symmetry. Didin't placed the decoupling capacitots yet and some resistors as well.

Hashim π
added to the journal ago
complted the schematics
i just wired the oscillator and these quartz crystals are interestingπ€ also added memory and IO and just like that our schematics are finished! :yay

got some errors in ERC and fixed them as well

Hashim π
added to the journal ago
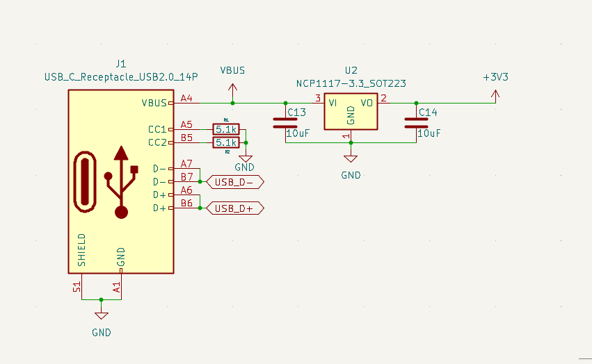
Started the Project Schematic and handled everything power


well i just set up the project in kicad and started the shcematics. I am done with the power decoupling part on the MCU and also wired up the USB type C and connected it to the MCU.
Hashim π
started My custom Devboard ago