Neopixel Controller Board
designed for cars, to take in either 12v or 5v, step the 12v down to 5v, have an onboard esp32s3 with a level shifter for 5v logic on the neopixels.
Created by
m0.hid
Tier 3
7 views
0 followers
Timeline
CAN ⚡🚀
approved Neopixel Controller Board ago
Tier approved: 3
Grant approved: $103.00
Nice project
m0.hid
submitted Neopixel Controller Board for review ago
m0.hid
requested changes for Neopixel Controller Board ago
Can you add your PCB cart screenshots as well please!
m0.hid
submitted Neopixel Controller Board for review ago
m0.hid
added to the journal ago
Made the repo
Today I
- Added some silkscreen art
- Changed 2 of my capacitors into electrolytic ones
- Made a BOM of all my components
- Found all of their part numbers on LCSC
- Made some cool renders :)
- Wrote the README
I think its basically finished now

m0.hid
added to the journal ago
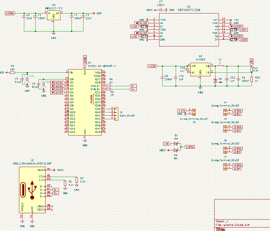
changed some of the routing
Changed some things in my routing. Made some power traces thicker, added more ground vias, moved some traces away from the buck converter to minimise signal noise. I think the pcb shouldd be done now!

m0.hid
added to the journal ago
Fixed PCB issues
Asked a friend to help review my pcb, and got some feedback which I implemented today. Mainly stuff about routing choices which i rushed yesterday i spent fixing.

(a lot more vias!)
m0.hid
added to the journal ago
remade the whole pcb
turns out my routing was a bit bad and i needed to keep the opposite side of the buck converter free of any traces/components, and that it needed to be an uninterrupted ground plane. Here is my best attempt at making that better :sob:

m0.hid
added to the journal ago
redid the buck converter circuit
I asked @cyao to review my pcb, and he told me to try fixing the layout of the buck converter circuit, minimising current loops and giving it a solid reference plane. I just deleted it all and re-made it, trying to keep everything closer together and wiring short!


m0.hid
added to the journal ago
fixed the LED connectors
ok now im using screw connectors for all of the connections, it should be a bit more reliable. I did some research and found that the ones with a gate that opens upwards and clamps that way is usually alot more secure and should be safe enough to use here! Ive also relocated the screw terminals as it was getting a bit too big and didnt fit vertically, so now its along the bottom edge of the pcb.

m0.hid
added to the journal ago
Continued routing the pcb
Positioned everything and routed it all so hopefully it works fine. It was a bit difficult as a lot of the parts were really close together and so it needed a few vias to make it work


(... and just while taking that screenshot i realised i need a different connector for the power input :sob:)
m0.hid
added to the journal ago
Routed the PCB
Did some arranging, moving stuff around, and routing. Tried to make everything as compact as possible so it would fit in a small place, but that also comes with the added challenge of routing everything, taking special care to make sure the signal lines are good and have little chance of corrupting the signal!





(At this point i decided to change the wire connector footprint and so i'll have to reroute everything :( )
m0.hid
added to the journal ago
Started making the PCB
Spent some time picking out components to use and finding/making their footprints, and making sure they were readily available on LCSC/somewhere. The wago connectors were the hardest to find but i think i found a bunch of clones on aliexpress for really cheap.

m0.hid
added to the journal ago
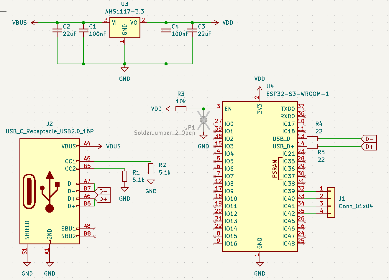
Continues work on the schematic
Today i re-made the buck converter circuit, following the datasheet this time and doing some maths to work out the correct resistor values to get me the output i wanted (5v). i also turned my spdt switch into 2 schottky diodes which should be easier to work with (and so i dont have to toggle a switch every time.

m0.hid
added to the journal ago
continued making the schematic
continued doing the wiring, finished up the esp32 stuff, added a logic level shifter for the leds, and a buck converter to convert 12v down to 5v which is for the leds! Also added some screw terminals for wiring and a switch to choose between usbc power and 12v converted power

m0.hid
added to the journal ago
continued making the schematic
i swapped out the original esp32 module i was using after i realised it was a bit outdated... Instead opted to use the ESP32-S3-WROOM-1 which is apparently easier to work with. Also did some of the wiring again.

m0.hid
added to the journal ago
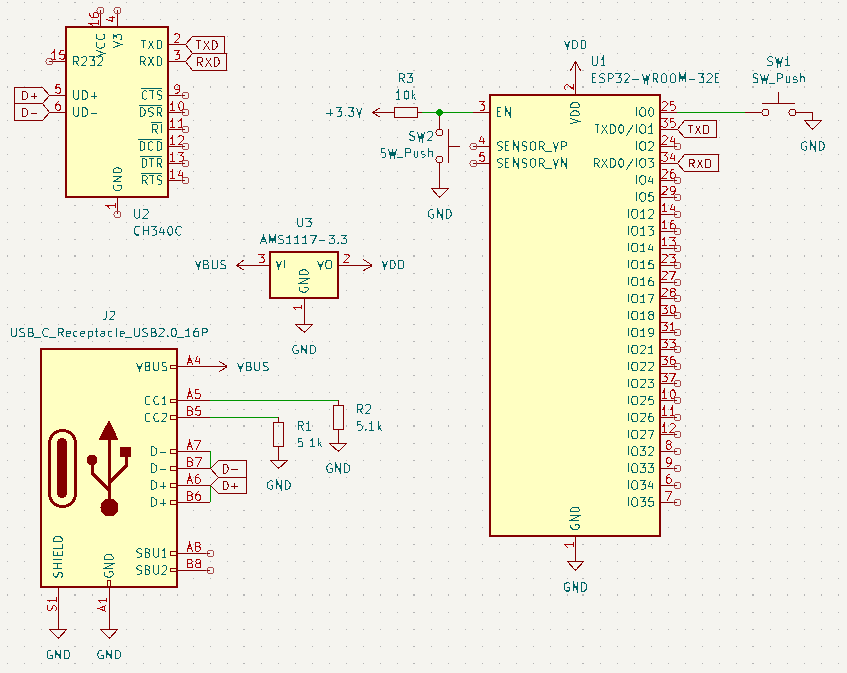
Started the schematic!
Started making the schematic! I decided to use the esp32-wroom-32e, as it has a lot of the fancy routing inside it and seems fairly easy to setup. never used this before so im kinda winging it lol

m0.hid
started Neopixel Controller Board ago