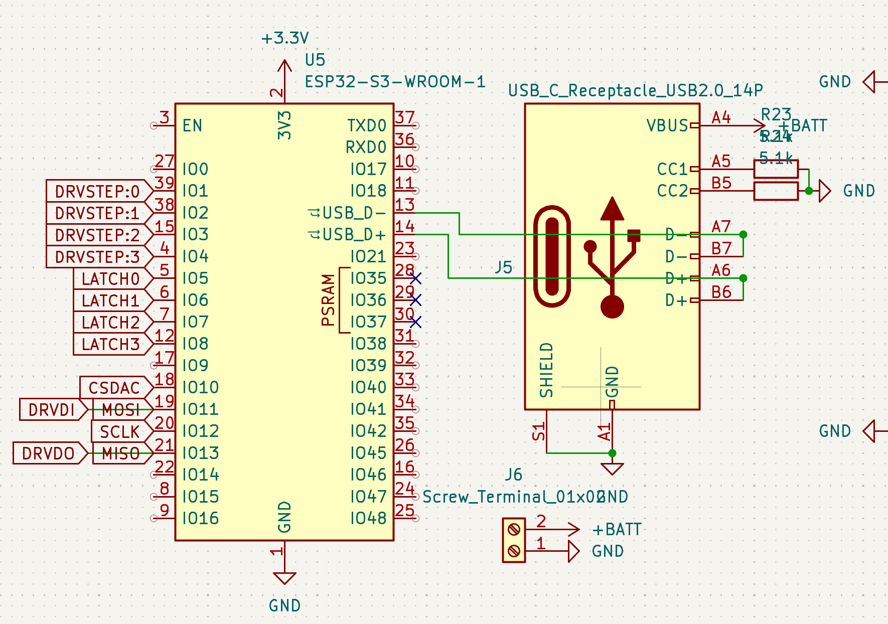
Proto.Motion Hypr
This covers the development of the Hypr Proto.Motion board, a microcontroller breakout, power regulation, and stepper driver board. (everything needed for a differential drive robot along with many other things with steppers). This board uses a capable controller and expansive IO with many additional hardware to support a broad range of projects. Uses an ESP32-S3 at its core. The one-stop-shop for all things stepper. (four if you stack them, they should be able to!)
Created by
femur dev
Tier 1
2 views
0 followers
Timeline
femur dev
added to the journal ago
SWITCHES
click click
I have switches on the board now. They are gargantuan compared to the other components despite being only 6mm by 5 mm. These were awful to route (writing this in retrospect.)

femur dev
added to the journal ago
Back to the schematic
I echanged the two drivers for two voltage regs, different model this time. supposed to be more efficient for what I want to do. I also learned what blind and burried vias were, too bad I cant use them. I took a while to find the new kind of regulator and relatively small caps.

femur dev
added to the journal ago
Actually putting it all together
Ok, four was a bit too much, here's my attempt at it below. I think it is much much much more reasonable to go with two drivers and stack two boards for the full 4 motor control.

femur dev
added to the journal ago
Putting it all together
This is what you call integration he** part one (second is when you put everything on-board)
This was still never not a pain, but now its done. I think i got everything but you never know.
femur dev
added to the journal ago
Building it out
Voltage regulators!
There needs to be a large 2+2A@ 12v power management system for this, which hopefully will never actually be used in complete effect. Here's the schematic.. Again, many more caps and resisotrs and now inductors.Datasheets hurt my eyes now.

femur dev
added to the journal ago
BME and BNO
I added those sensors I was yapping about eariler. Here they are in kicad! They are wired up by now, trust! This was a pin to figure out what the env pins were and addressing. Pullups on the i2c!

femur dev
added to the journal ago
DRV8434 something something something driver
Data sheets data shets and more datasheets to go. I added this to my schematic, and now i need 3 more. should be fun. There are a lot of caps and at this point, I still don't know the footprint sizing of them (or what ic packagings!)
femur dev
added to the journal ago
Analog
I added some DACs here to control the vref pin on the DRV stepper drivers. This controls the amperage going to the motors. Apparently, finding these specific parts gets rally hard when you're trying to minimize cost. I proboably over-complicated this but whatever. Ultra librarian is your friend btw.

femur dev
added to the journal ago
Created the Project & Getting Started
This is almost all in retrospect.
Here, I created a list of features. I wanted:
4x stepper controllers
ESP32-S4
Many pins for ease of expansion
built-in sensor array (Got cut down to BNO and BME sensors -_- )
voltage regulation up. the. wazoo.

femur dev
started Proto.Motion Hypr ago