The Surevival
Yooo here!!! I am Rishaan Sharma, a 14 year old Indian. I am making this project, 'The Surevival' as a survival tool. It would have functions like Survival guide, GPS, whether reports, etc. I'll be making this on KiCad, and yeah I'm a beginner! It's MCU will be ESP32. It's going to be a very interesting project, so please do check out for the Journal!
Created by
Rishaan
140 views
4 followers
Timeline
Rishaan
added to the journal ago
Day 31! Did some README.md Stuff!!!
Yooo, so I thought that today I would submit this project. I did all the README.md stuff, but when I was reading the submission requirements, I saw that all the 3D models should be present, so I got back to work and did something like this:

Yet a long way to go! I also need to take someone's help for my firmware (Cause I don't know how to code)!!!
Rishaan
added to the journal ago
Day 30! OTHER COMPONENTS added!!!
Yeah, so today I deleted a few components from the PCBA factor and decided to hand solder them! I will be using Robocraze for ordering the components which will be hand soldered with no shipping fee! (Cause this is INDIA bro). But wait! did I just mention 'HAND SOLDER' anywhere? Ohhh, so hear the fun fact, that I don't have a soldering iron!!! LOL, but I have asked the people on slack if I could add the soldering kit worth just $13.52 in my BOM and am currently waiting for their reply. Well ik that this might be wrong, and if it is, then pls let me know and I'll purchase it myself! Well the total is now just $113, but the Robocraze's 30% off is yet to be claimed! I'll do some changes in my repo tmr and ig send this thing off for review!

- Excluding $26 for Robocraze components!
Rishaan
added to the journal ago
Day 29! BOM OPTIMISATION!!!
So today I did it, yeah I really did it! Guess how much did I save today from excluding most of the extended parts from the BOM? $20? $30? or maybe $40??? Well, it's none! It is nearabout $70!!! Yeah, I'm not joking. Compare this with yesterday's and you'll see the difference!!!

Well, I also added a few items from RObu in this thing, cause I'm gonna hand solder the heaers and the OLED and GPS stuff! SO yeah, that's all for today ig!
Rishaan
added to the journal ago
Day 28! I DID IT (Kinda...)!!!
Today, I DID IT! Yeah, I really did. I did the whole Surevival thing (Happy emoji*1000)!!! Take a look at this:-

Yeah, cool right? Well it looked so awesome that I was very excited to move on to the next step! And then, ig you guessed it, ANOTHER PROBLEM came!!! You might be thinking that 'My Success = Problems', but it is wrong! It is this: 'My Success ∝ Problems' where Problems >>> My Success! Now, time for the Problem. The thing is this:

(Sob*1001) The cost went upto $131. This all is because of this stupid Extended Components' price:

It's not over yet! See this:

OOPS! I forgot 'bout the Shipping fee, hahaha and now it's $160
Well, I also have to add the price of the GPSs and OLEDs too! So, happy ending (SARCASM ofc.)
Well, ik I can have upto $200 for tier 2, but my main aim is reducing cost, well I don't know how to solder SMD things and I don't even have a soldering ion at my home! The main thing that I feel deep within my heart is that what if this thing won't work? The money of HCB would be wasted??? Well ig this is not wasting of money, cause FAILURE IS PART OF SUCCESS!!!
Rishaan
added to the journal ago
Day 27! Did the BOM THINGY!!!
Yooo all!!! so today I did all the remaaining routing stuff and here's the final look off the PCB:

And here comes the historic 3D model of 'The SUREVIVAL':

I have removed the PS rn, cause it was intersecting with the OLED, well I'll have different levels for them when I attach them ig. Now see the side view:

And now the Best thing, 'The BACK SIDE':

Yeah, cool right? ik it is! Well it must be! I'm proud of MYSELF...
Well, I also did the BOM thing, hahahaha (Evil laugh)! But this thing is shown 2 Shortfall on JLCPCB, but is 5 in stock in LCSC and I only need 2!!!


I'll figure this thing out tmr!
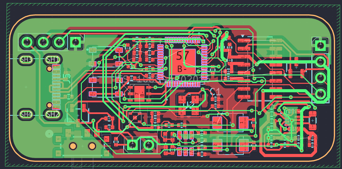
Rishaan
added to the journal ago
Day 26! Routing done (Finally)!!!
So, today I added a 40MHz crystal on my board and here's what it's schematic looks like:

Today I also did the routing! But, yeah a few GNDs are still remaining. Well I will do the remaining connections tmr, but for now, the thing looks like this:

And yeah it's 23*52mm for now ig!!!
Rishaan
added to the journal ago
Day 25! BETTER!!!
Hmmm! Pretty good for now ig (more than yesterday ofc.) And yeah, there's a good news after such many issues! And it is that the PCB got even smaller!!! Now, as the MCU is very small and also much stuff like USB-UART is not there now, I had ample of space and see now how small it is! Well you might be wondering what that little patch of empty space is in the PCB. Well that is the space for the Crystal (as advised by GPT). SO that's all for today ig, see you soon!

Rishaan
added to the journal ago
Day 24! PCB, Again?
So today I did the new schematic with the new MCU and a new temp. and humidity sensor too! and it looks nice! (For now).

I also started the PCB and saw that the new MCU is very small, YAY!!! But, no need to be happy, cause you also gotta see this:

Yeah, I kinda messed the PCB part again! Now It would take 1-2 days more for the PCB to be completed. The BOM is already there, just need to change the MCU and the Temp. sensor in that, and then hopefully I can submit this thing!!!
Rishaan
added to the journal ago
Day 23! The COMEBACK!!!
Today! I did all the connections of my new MCU!!! Yup, you heard it right, all the ones! Well except external crystal ig, as suggested by Chat GPT. I also removed the USB-UART thing, cause now I can directly connect D+ and D- to the MCU pins, thanks to my new MCU (ESP32-S3FN8)! So ig that might be enough for today, tmr I'll see the thing for the weather monitoring sensor. Huhhhh! What a difficult think building a PCB is!!!

Rishaan
added to the journal ago
Day 22! The RUINING of my QUOTE!
Ughhh!!! It didn't go well! Today I changed the PCB from standard PCBA to Economic one. Then I became very happy and thought that I would rapidly reach be in the final part of ordering, but something really terrible happened!!! You might be wondering what? SO the thing is this:

2 parts are only available in STANDARD!!! You might think that2 components are not a great deal, I can change that easily, BUT see this too:

Those 2 components include the very MCU of the Board!!! I can't do all this again, so I've asked for help in Slack, let's see what the people would suggest me to do!!!
Rishaan
added to the journal ago
Day 21! 'NOT SO GOOD' day!!!
Guyzzz! Something BAD just happened. Lemme tell you. First I sat and started looking for some 3D models, after finding and placing a few of them. (Well the GPS is kinda upside down, let it be for now!)

Then I started to finish my BOM (It took a quite lot of time)!

Then I made my cart and reached the First step of ordering! (Ofc. I can't order cuz I don't have grant till now). I was shocked to see the price of the PCB! It was just $22.26 for one PCB inc. Shipping fee!!!

Then I did the JLCPCB thing from where I was getting the PCB for $2! I selected the PCBA option and then read each instruction and saw that min. PCBs required were 2! Then I changed my Cart in LCSC and did QUANTITY*2. I was shocked, cause I got $5 coupon!!! And the total for 2 PCBs was just $31.56!!!

Kinda crazy! right? But then came that 'Something BAD' thing! I saw that min. size of a PCB for PCBA was 70mm (Heavy Sob*∞)!!! I was kinda brocken from inside and am now waiting for the reply of other Hack clubbers on SLACK!!!
Rishaan
added to the journal ago
Day 20! The SILKY DAY (Silkscreen work)!!!
OMG!!! Today, I just did the work for the looks of the PCB and did all the things just at the back layer (Cause front is kinda populated and chaotic!) I did a bit of designing (Finally! Something in which I'm good at!) with Canva, used the image converter of KiCad, and BOOM!!! Here is the Final output!

It looks SOOOOOOO COOL!!!
DynamicWhiteHat
gave kudos to The Surevival ago
Great project! One thing I would recommend is moving the USB connector to hang off a board a little. Right now, its constrained to the edges of the PCB. Most people put it hanging off the PCB to make connecting to it and CAD easier.
Rishaan
added to the journal ago
Day 19! Started The BOM Thing!!!
Yeah!!! Finally I'm done with the PCB! Yeah you heard it right, it's done! I added the connector for my battery, did that diff. pair stuff and also removed one unnecessary switch! After this the PCB's done and here's the Final look! WAIT!!! I just remembered something! I forgot to add some cool text and images to the silkscreen! Well I'll do that later, It looks like this for now:-

Well, adding 3D models is a time consuming thing, so I'll do that later. Here's the 3D thing of SUREVIVAL:-

Wait! It isn't over yet, I also starter the BOM!!!

sinismylastname
gave kudos to The Surevival ago
woah this is kinda inspiring... im also a beginner and i lowkey dont know where to start lol
Rishaan
added to the journal ago
Day 18! Did the ROUTING of Diff. pairs!!!
Hiii all! So today was also kinda a normal day. I did the routing of the differential pairs, cause I came to know that the length of their traces MUST be LENGTH ALLINGNED!!! So I struggled the entire day and kinda ruined the traces near the Type C input! Then it took a lot of time of mine to fix it! I also tried to add some of the 3D models, but failed to do so due to my hectic schedule!!! I also changed the size of the PCB from 33cm48cm to 35cm50cm!

Rishaan
added to the journal ago
Day 17! PCB DONE!!! (kinda)
Hi!!! Do you remember the routing that you saw in the yesterday's journal entry? It was not so cool ig. And I also thought that the project was also not planned properly, so today I did this:-

Yeah! I kinda drew the approx. sizes of all the components, so that I can decide how to place them. Now, see this:-

This was supposed to be the placement of all the components! Wait!!! Did I just say 'WAS'? Yup, I did! While I was designing the PCB, I kinda changed the placement of a few components and then I routed mostly the whole PCB and finally here was the output!

And the thing which looks the best is yet to come, and that's the 3D MODEL!!!

The whole PCB is mostly done, just the thing which I need to add is that I need to add a connector for the battery and have to remove the switch which was connected to the MCU! So yeah, that's for today! Have a great day!!!
Rishaan
added to the journal ago
Day 16! ROUTING GUYZ!!!
Hmmm! idts that there is much to tell today, cause today I just ROUTED! Well I also got the 3D model of my ESP32 and could fix it on position after facing a GLITCH! (idk what happened, but the X and Y axis kinda did the same thing). Well, I have asked 'THE LEARNED PEOPLE' on slack to comment on my design on #electronics and am waiting for their helpful replies! Well here is the design which I showed them!

Rishaan
added to the journal ago
Day 15! Finally STARTED THE PCB!!!
So today I quickly attempted to find good switches, and yeah found them with their footprints and symbols (Feels like HEAVEN)! I added two pushbuttons connected to 2 GPIOs which would indicate any answer of the user for the thing asked on the screen (They are kinda YES/NO switches). Then, I quickly asked Chat GPT about a few pins on my ESP32 and then BOOM! SCHEMATIC-->PCB!!! At first, I saw something like this:-

Then I thought to BLAST OFF this Battery holder and get a smaller battery, cause literally the Battery holder was bigger than the Entire PCB itself! So, I kept it aside and did the Input stuff and here's the result!

Rishaan
added to the journal ago
Day 14! THE FAILURE DAY!!!
Well, today!!! tbh, it was really non-frustating, interesting and hopeful day! (SARCASM ALERT!!!) I kinda did the footprint of all the components except the Switches and buttons (Yeah I kinda added them today cause they were missing!). I was able to find a good switch for me after so much time, but I didn't have access to its EDA models of KiCad version. I was very tired, but I didn't lose hope! (That's the Spirit). Then I thought to try EasyEDA2KiCad! So, I saw the guide on the Highway website and, IT BLEW MY MIND!!! Bro! I'm not a software guy. So, then I kinda wasted my entire left time arguing with Chat GPT! I also got my cmd full of errors! And yeah Terminal too! So, I thought, that LET'S RETIRE FOR THE DAY!!!

Rishaan
added to the journal ago
Day 13! DONE with the SCHEMATIC!!!
Yeah!!! So I completed the SCHEMATIC! Hooray! (Nearly 4h work). IDTS that I should be this much happy, but I have completed the schematic within just 13th day of my building! This is a big achievement for me. btw, I also took a harsh decision! And it is that I am gonna use the GPS Neo 6M module and gonna hand solder it, as it is kinda difficult for me design the RF thingy on my board for the antennas myself! I also came to know that the GPS used the UART interphase, which let me add the weather monitoring sensor (BME280) onto my board again! Well I also made the schematic look good by sophisticating and arranging all the stuff and also made the values of each component on my Schematic visible, which I hid before, cause I thought that it was ruining the look of my Schematic, but now I came to know that 'Understandability' is also a factor which shouldn't be ignored by me!!! Now take a look at the Schematic:-

It has been divided into 3 sub-parts, The first one is all the Power related stuff including the battery and it's charger:-

The second part is of the MCU:-

And the last is the main thing which contains all the sensors:-

I hope you liked the schematic, I also asked for review for this an #blueprint on slack! and got some very helpful replies like absence of pull ups for I2C, See this:-

Rishaan
added to the journal ago
Day 12! So here's #ThePlan!!!
I kinda made a plan, yeah I'm kinda used to make plans after making much of the schematic! ik that's not good, but josh doesn't come with asking! I have decided that I'll be making more than one versions of 'The Surevival'. This is the version 0 (v0) with the least features, which are:-
1) GPS Tracking
2) Estimated lasting of Food and H2O!
3) SurvivO'meter (Kinda prediction of no. of Survival dayzzz!!!
Yeah, ik I revised them, but this was to be done as I am making another project parallely, pls understand the burdening me!!!
Here's the historic #ThePlan-

Rishaan
added to the journal ago
Day 11! Edited the README.md!!!
So today I did some changes in the README.md, cause I needed my project to be a tier 1, so this has to be there for polishing it and it took quite a lot of time!!!

Rishaan
added to the journal ago
Day 10! Watched a bit TUTORIALS!!!
Happy Diwali To All!!! It's kinda biggest festival celebrated in India! So today I watched a bit tutorials on YouTube about the ESP 32 chip and a few of it's peripherals. I wonder what could be the i.age for today!

Rishaan
added to the journal ago
Day 9! Some Planning Stuff!!!
Yoo there! so motivation increased after peeking into the TOOLBAG!!! So yeah, I worked during my holidays,even when I'm 800 Km away from my laptop. Yeah, kinda hard working boy!👷♂️👷♂️. So here is something called the Surevuval Plan (maybe survival plan too). It has a cool SUREVIVAL logo! (designed by me) and it all tells about the current model of the project as well as the future ones. Don't forget to take a quick look at thi thing which tood more than 30 min to be made!

Rishaan
added to the journal ago
Day 8! Display Changed!!!
Yooo! so I kinda changed the Screen. Yeah, I kinda didn't like that one, so I chose this one and I have this from Digikey. Now I have to order from both LCSC and digikey!!! This means that double shipping fee! But there was no option LCSC just had only 4-5 screens, and those were also not good, so I had to do this. Well the screen's symbol looks like this:-

Rishaan
added to the journal ago
Day 7! Added the SCREEN!!!
Well today I searched up the whole internet just to find a good GPS and a display for my purpose, but unfortunately I wasn't able to find the GPS, but I found the Display! It is the EA_DOGS164W-A. I did all the Display connections, but the footprint is yet to be added, I'll think upon the GPS thingy later on... Well the schematic looks like this for now!

Rishaan
added to the journal ago
Day 6! Added a COMPASS!!!
Hi Guyzzz!!!, so today I did much work. You can see that the load sensor is done in the schematic, well It was the most difficult part of the schematic! But wait! is there something called the 'Magnetic Field Sensing Unit' in the schematic??? Well, YEAH IT IS!!! I have added a very small 2*2mm compass kinda thing to my schematic, and yeah it is cool. This would be used for navvigation.

Rishaan
added to the journal ago
Day 5! Found The Load Sensor!!!
Yooo!!! So today I was just searching for Load sensors on LCSC, and I found one perfect fit, I mean so perfect for my application, that I just loved it! So when I was goin' through its Datasheet, I found that for that I'll also need an AC-to-DC converter! Then I searched a bit and also found a perfect one for the project, but I kinda struggled to understand why there were different 'pin namings' in the datasheet of both the components. Well, these all things for finding the components, importing symbols and footprints took 30 mins!!! Here's the Schematic for now:-

Rishaan
added to the journal ago
Day 4! Done with the USB-to-UART thing!!!
I did it! One of my friend (Teammate in another project) told me that I had to use the USB to UART feature for the transmission of Data between the MCU and the coding Device via the Type-C port. After this, my D+ and D- problem came to an end, and I used the CP2102 USB-to-UART converter for this (As my friend suggested this). I also kinda engulfed some stuff inside those boxes for my schematic to look more systematic and organized (and yeah, cooler!). Look at the schematic now:-

Rishaan
added to the journal ago
Day-3! Even more progress!!!
Yeah! You see the schematic, it doesn't look like a day 3 schematic but yeah, it is! So today I tried to search for the Load sensors, but couldn't find any SMD one, so I will think upon it. I also tried to figure out that D+ and D- pin thingy, but couldn't come to any conclusion. So I asked for it on #electronics. I hope to get some answers on that. The major thing done today is the connection for BME280 sensor!!! Yeah, it's a great achievement for me!:-

Rishaan
added to the journal ago
Day-2! Progress!!
So I did the USB Type-C power input connection today for my ESP. I took help from the 'Custom Devboard' guide and the ESP32 datasheet for this, but I can't figure out where to connect the D+ and D- pins! but don't worry, I'll do something for them! Take a look at the Schematic now:-

Rishaan
added to the journal ago
Day 1! LET'S BEGIN!!!
Yooo!!! so it's the Day 1 and I have started making this ultimate Survival tool! I have decided the ESP32 as the MCU. I also have a few other components in my mind, like BME280, load sensors etc. I have started making a schematic on KiCad and have already added the ESP32 in it. I thought that the ESP32-S3 was not available in LCSC, but I found ESP32-WROOM-32E-N4 in stock on LCSC! I changed the MCU with it and I also added a BME280 to the schematic. Take a look at the schematic:-

Rishaan
started The Surevival ago