Nuclear Fusor
A nuclear fusor that employs high voltage across intricately designed electrodes within a vacuum chamber to achieve deuterium-deuterium fusion and release energy.
Created by 
  
     Sidd 🚀
    Sidd 🚀
  
Tier 1
85 views
6 followers
Timeline
  
     CAN ⚡🚀
  
 requested changes for Nuclear Fusor  ago
    CAN ⚡🚀
  
 requested changes for Nuclear Fusor  ago
This project is a cool project, but the amount of time you put into it (mostly the ZVS driver) only really qualifies for a tier 4. I'd be happy to give you the full $50 if you can fund the rest.
  
     Sidd 🚀
  
 submitted Nuclear Fusor for review  ago
    Sidd 🚀
  
 submitted Nuclear Fusor for review  ago
  
     Sidd 🚀
  
 added to the journal  ago
    Sidd 🚀
  
 added to the journal  ago
Created BOM + Uploaded files
Uploaded all the PCB and .step files to github, and created a BOM (this time in google sheets so it's an actual spreadsheet format) and converted to .csv. I also added quite a bit into the readme. The project is now ready to be shipped and everything is in order.

  
     Sidd 🚀
  
 added to the journal  ago
    Sidd 🚀
  
 added to the journal  ago
Finished the full design
Polished up the CAD and finished adding all the mounting holes etc. I also got a really nice render and polished up the design overall; the full project should be ready to ship at this point! I just need to make the BOM and upload the files to the repo.
  
     Sidd 🚀
  
 added to the journal  ago
    Sidd 🚀
  
 added to the journal  ago
Did the bulk of the CAD
I designed the casing and setup for the machine. Implemented the ZVS driver, transformer, power, and voltage multiplier on the inside, with some switches for control and the vacuum chamber up on top. I will probably need to put official stickers on warnings of high voltage and ionizing radiation but for now I debossed some text in the front.

  
     Sidd 🚀
  
 added to the journal  ago
    Sidd 🚀
  
 added to the journal  ago
Brainstorming Control and Power System
There are definitely a few things we need to be able to control and the power system needs some design choices to be made.
Here's a list:
-Turning the machine off and on
-Overcurrent Protection
-Integrated power supply
-Radiation levels
-Voltage monitoring
-Cooling
-Switches to control vacuum, plasma, etc.
-Emergency precautions and safety
To turn it off and on and with overcurrent protection, we can use a fused inlet integrated into the build. This means that we will need to use an integrated power supply. I'll be using a cheap, 12V 10A switch mode power supply to keep efficiency high and as to not destroy the fragile electronics inside. To monitor radiation levels, I'll be using a geiger counter. As for voltage monitoring, a kV analog meter will be integrated. It should show somewhere between 40kV and 80kV. Cooling should just be a small fan or two for the ZVS driver due to the high power switching it does. Toggle switches will be used to control the vacuum, plasma, and operation.
I will also integrate an e-stop to quickly shutoff the entire machine if anything goes wrong.
.jpg)
  
     Sidd 🚀
  
 added to the journal  ago
    Sidd 🚀
  
 added to the journal  ago
Made the voltage multiplier
Since I'm aiming for a 10kV output on the flyback transformer, 4 stages should output over 50kV which is more than enough for the fusor. Now, in my high voltage power supply project I designed a 4 stage multiplier which I'm going to transfer over to this project. 
It utilizes these diodes (20kV 5mA): https://www.aliexpress.us/item/3256808432161042.html
And these capacitors (20kV 10nF): https://www.aliexpress.us/item/3256806874066306.html

  
     Sidd 🚀
  
 added to the journal  ago
    Sidd 🚀
  
 added to the journal  ago
Designed the flyback transformer
I designed the flyback transformer in Fusion 360. Last time, I didn't add slits for the copper wire to be fed through so I fixed that this time around. I also added large tolerances since the core can have a 0.5mm offset. However, I might have to use insulation. I'm not sure what would be good, but currently I'm thinking to use resin or just a bit of tape.
Here are the parts I'll need:
Ferrite Core (https://www.amazon.com/5pairs-UY1658-Transformer-ferrite-Material/dp/B0146OG8VK/)
36AWG Magnet Wire (https://www.amazon.com/CMS-MAGNETICS-Enameled-Transformer-Inductor/dp/B0CHN8T5M6)
16AWG Silicone Wire (https://www.amazon.com/Voltage-Automotive-Primary-Security-Electrical/dp/B0CZ73SQP8)

  
     Sidd 🚀
  
 added to the journal  ago
    Sidd 🚀
  
 added to the journal  ago
Researching the flyback transformer
The flyback transformer runs at a very high frequency (supplied by the ZVS driver), to output thousands of volts. I'm not super picky about the output since I'll be designing a voltage multiplier soon after to bring it up to a better standard for the fusor. I'll be using a UY1658 ferrite core and 3d printing the brackets on both sides to hold the windings.
I've calculated that:
4 turns on the primary
2000 turns on the secondary
The output should be 8-10kV.
That means that I should only need a few stages for the voltage mutliplier to get it up higher.

  
     Sidd 🚀
  
 added to the journal  ago
    Sidd 🚀
  
 added to the journal  ago
Found parts for the (now finished) ZVS driver
470ohm Resistors - $2 (https://www.aliexpress.us/item/3256802900888178.html)
10kohm Resistors - $2 (https://www.aliexpress.us/item/3256802900888178.html)
12V Zener Diodes - $2 (https://www.aliexpress.us/item/3256805254594247.html)
250V 0.68uF Film Capacitor - $4 (https://www.aliexpress.us/item/3256801112042944.html)
IRFP250 MOSFETs - $10 (https://www.amazon.com/ALLECIN-IRFP250N-Transistors-IRFP250NPBF-Transistor/dp/B0CBKD6J2G/)
Small Toroid Ferrite Cores - $7 (https://www.amazon.com/10-FT50-43-Ferrite-Toroid-Core/dp/B0178IA61Y/)
Magnet Wire - $12 (https://www.amazon.com/BNTECHGO-AWG-Magnet-Wire-Transformers/dp/B07GBM6Y4Z)
Heatsinks - $4 (https://www.aliexpress.us/item/3256805673141783.html)
That should be it!
.jpeg)
  
     Sidd 🚀
  
 added to the journal  ago
    Sidd 🚀
  
 added to the journal  ago
Finished making the ZVS driver PCB (routing)
I routed the components with some high current traces, added mounting holes, plates, all that. I still need to locate the parts on aliexpress and find a good toroid core and wire since I'll be winding those myself. I also need good heatsinks and cooling due to the high amount of current which will take some time as well.

  
     Sidd 🚀
  
 added to the journal  ago
    Sidd 🚀
  
 added to the journal  ago
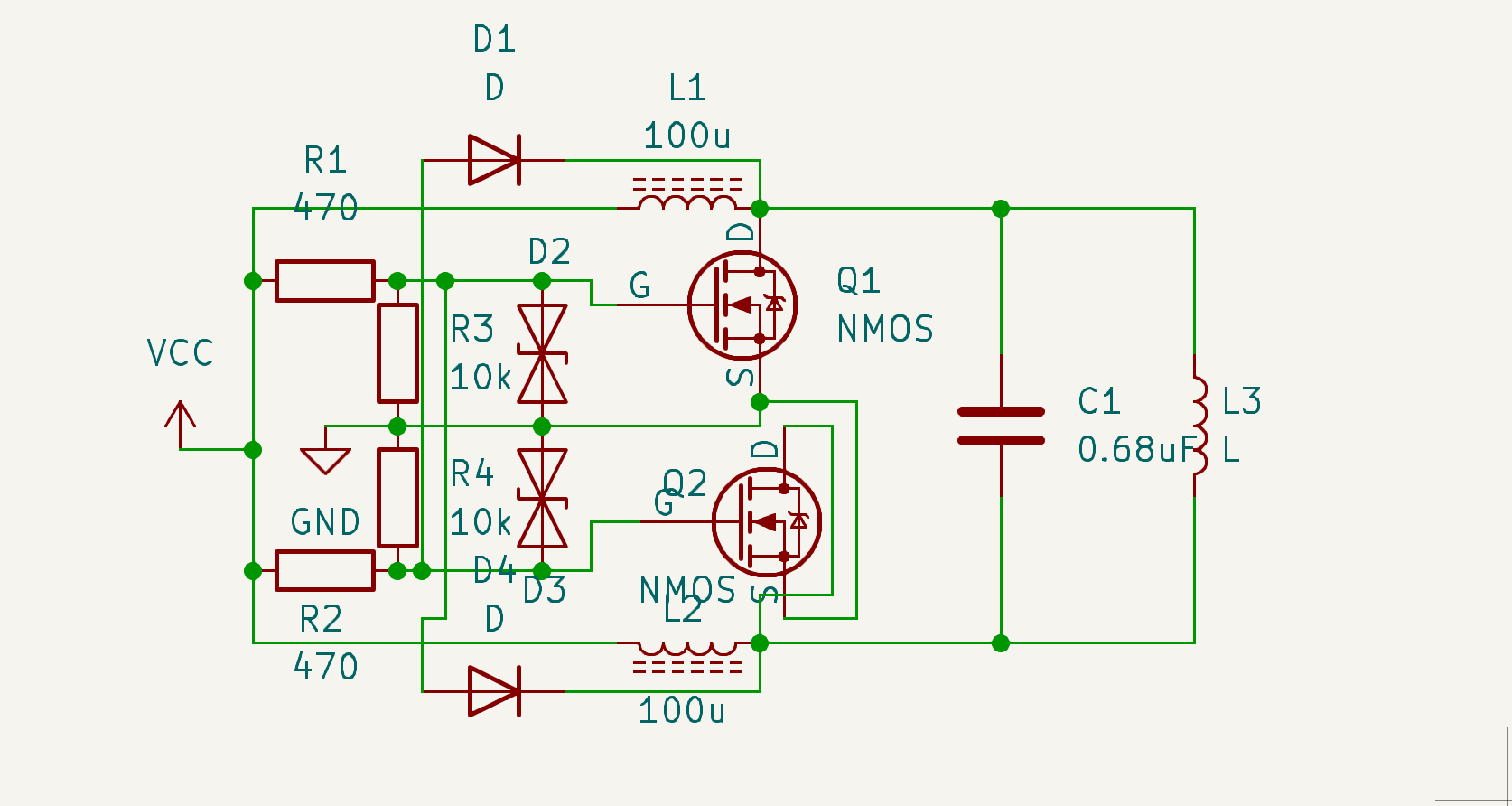
Creating the ZVS Driver
Since I'll be using a custom flyback transformer and voltage mutliplier as the high voltage power source, I need a ZVS (zero volt switching) driver. I created the schematic, and I intend to wind the inductors myself to save money. I will need to design the pcb carefully and add good heatsinks but it should work well.

  
     Sidd 🚀
  
 added to the journal  ago
    Sidd 🚀
  
 added to the journal  ago
Vacuum Chamber + Pump
I will use a glass dome as the vacuum chamber. This should hold up well.
https://www.amazon.com/ZEERSHEE-Display-Cloche-Wooden-Decoration/dp/B0DMVLJSPG/ ($15)
It is quite cheap. However, it uses a wooden base which cannot hold a vacuum. I'll need to use my school's CNC router (or the one i'm working on if i finish it in time) to mill a custom base out of aluminum.
https://www.amazon.com/uxcell-Aluminum-Thickness-Square-Industrial/dp/B0D9S1TMGS/ ($13)
Then the vacuum pump adapter https://www.amazon.com/Aupoko-Coupler-Adapter-Connector-Manifold/dp/B07T1QZ1NG/ $10
And finally the pressure gauge (https://www.amazon.com/Silicone-Pressure-Stainless-Conditioning-Manifolds/dp/B0BCYMT1RT/) $10
This puts the entire chamber at a price of ~$48 which is great considering all the features it has.
As for the vacuum pump and hose, I'll be going with a single stage vacuum pump. Now, it doesn't make high enough of a vacuum so I'll be compensating with a higher voltage applied. It is luckily a lot cheaper to create a higher voltage power supply than a higher vacuum.
This single stage vacuum pump is the cheapest available. (https://www.amazon.com/VIVOHOME-Single-Rotary-Vacuum-Bottle/dp/B07RGQ786R) ($60)
Hose (https://www.amazon.com/Ez-Flo-98617-Clear-Vinyl-Tubing/dp/B07PY4KM8C/) - $6
JB Weld for sealing (https://www.amazon.com/J-B-Weld-8276-KwikWeld-Reinforced/dp/B0006O1ICY/) - $6
This puts the most expensive part of the project (the vacuum system) at a total cost of $120. Over the course of the design process I hopefully can reduce this slightly but I don't think I can get it much lower than this.
.jpeg)
  
     Sidd 🚀
  
 added to the journal  ago
    Sidd 🚀
  
 added to the journal  ago
Research and Making it Low-Cost
The goal of this project is not to make an expensive fusor; it's to find alternative ways to achieve fusion using techniques like 3d printing and making a lot of the parts custom. The main parts of a fusor include:
-Vacuum Chamber
-Cathode
-Anode
-High Voltage Power Supply
-Vacuum Pump System
-Feedthroughs
-Control/Power
-Monitoring
-Cooling
All of these parts can cost thousands of dollars, but I've found ways to get around this.
For instance, a vacuum chamber with electrical feedthrough can cost around $100. I can create this myself using a glass jar, vacuum pump adapter, and a spot for electrical feedthrough to the anode.
The electrodes are generally pretty cheap. I should be able to use cheap tungsten wire for this. As for the high voltage power supply, a custom ZVS driver with a self-wound flyback transformer fed into a voltage multiplier should be able to create a high enough voltage for this. I will need to insulate accordingly with parafin wax.
The vacuum pump system is the main part that cannot be DIY'd. The high vacuum needed is not possible to make custom so I must budget for that. I need a 2 stage rotary pump which can cost ~$100, but I may be able to make some tweaks to use a single stage pump which can cost ~$50.
For control, power, monitoring, and cooling, I can use standard components. Switches, knobs, buttons, transformers, regular power supplies, LCD screens, fans, and standard microcontrollers should be able to cut it. I will need to use a cheap geiger counter to monitor ionizing radiation (x-rays) being emitted from the fusor. It shouldn't be too much of a worry but I do need to know how much it is producing for safety reasons.

  
     Sidd 🚀
  
 started Nuclear Fusor  ago
    Sidd 🚀
  
 started Nuclear Fusor  ago