PID Line Following Robot
Line Following Robot will be a highly efficient robot that will detect and follow the line on the ground. The robot will immediately respond to any line shift. Ultra High Quality Parts and Sensors will be used. PID will be implemented in it
Created by
Safeer Hassan
Tier 3
15 views
2 followers
Timeline
Safeer Hassan
added to the journal ago
Wrote basic code
So the reviewer demanded to write code for the project even if its basic one so I wrote. The code includes basic functionality of getting input from IR Sensor Array, giving it to ESP32 and then ESP32 gives signal to Motor Driver to adjust speed base on that Input from IR Sensor Array. This journal is quite short one
Safeer Hassan
added to the journal ago
Recreated the BoM
As the cost of project was $160 including each and everything, I got to know that I have to get into Tier 2 to cover this cost and I can't because the effort is not sufficient. So I decided to cut cost. The main problem was that AliExpress was charging $60 AS TAXES.... My all components costed $80 while I just had to pay $60 for taxes. So I decided to turn to a local store for cheaper rates and no taxes. I found one named Digilog. Its authentic and reliable. I went to its website, found all products, added them to cart, created a new .csv file and listed them all with name and cost and qty. Surprisingly, this reduced the whole cost fro $160 to just $70. But the issue I am encountering that is Digilog only supports either Cash on Delievery or Bank Transfer and HCB wont provide this. I have contacted them to solve this issue and I hope that it will be solved somehow. If solved, I could fit into Tier 3.
funkeudo
requested changes for PID Line Following Robot ago
Nice project! Unfortunately, this cannot be approved for Tier 2 as it does not feature any form of CAD case, and you're using a TON of prebuilt parts. According to your journal, you spent approximately 30 hours making one PCB? This supposedly includes 6 hours for one schematic, another 3.5 hours fixing that same schematic, and 8? hours putting that schematic into a PCB - this should take an hour or two, especially if you're using ChatGPT :p I'd say that currently, your project is around a Tier 4, and if you do some solid work on your PCB and/or design a case, that could be bumped up to Tier 3. You have NO README.MD file at all, and no images in said readme. You have NO code for your robot - code is required (even if just preliminary) for a project to be approved. Overall, the state of your project doesn't seem to be very polished, and you're using a lot of premade components, which is why it cannot be approved for Tier 2. Keep up the good work, though!
Safeer Hassan
submitted PID Line Following Robot for review ago
Safeer Hassan
added to the journal ago
Done a lot!!!

So I think this is gonna be the last journal. I have successfully completed PCB, routed it. I have also changed the whole design on PCB. After that, I update my BoM trying to minimise the cost as much as possible but its still cost about 160 dollars including PCB and everything. I generated gerber files in Kicad and got a quote of the cost. I added this too to BoM. I uploaded every file to Repository. One thing I want to talk is about taxes. Without taxes, my project would cost about $110 but there are crazy $60 taxes on aliexpress. All I can do now is to hope to get into Tier 2


Safeer Hassan
added to the journal ago
Designed the PCB (Not completed yet)
After I fixed schematic diagram, I imported all the assigned footprints on PCB editor and as told in previous journal that I also fixed all the errors I encountered while importing. The problem was that I didnt had a definite design for the PCB. I didn't knew what to make and how to make. Me and my friend thought a while and presented a simple car shaped design for PCB Shape. We decided few measurements like length, width etc. He advised me to round the corners to make it asthetic (T:T). What I did was designed the PCB Shape on cuts layer and measured so that each side is of perfect length. After that, I had to figure out where to place compoenents on it and it was truly a battle. Literally I designed the whole PCB 3-4 times and each time a component went on wrong place and boom, everything got messed up. But at last I decided to first sketch roughly on paper to find best components placement and it worked. I quickly aligned the compenents as I planned. Then came the routing part. I tried routing but I was failing because sometime 2-3 routes encapsulated a component and there was no chance to kindof connect it. I redesigned routing about 4-5 times and finally now I have the routing. ITS A LOT MESSY!!! I don't care because it was my first PCB design so I just want it to work. Then I ran DRC and got some errors that I fixed. Next I'll kindof place the points where the holes are to be drilled in PCB for components mounting. Then I will recheck it and it will be ready.





Safeer Hassan
added to the journal ago
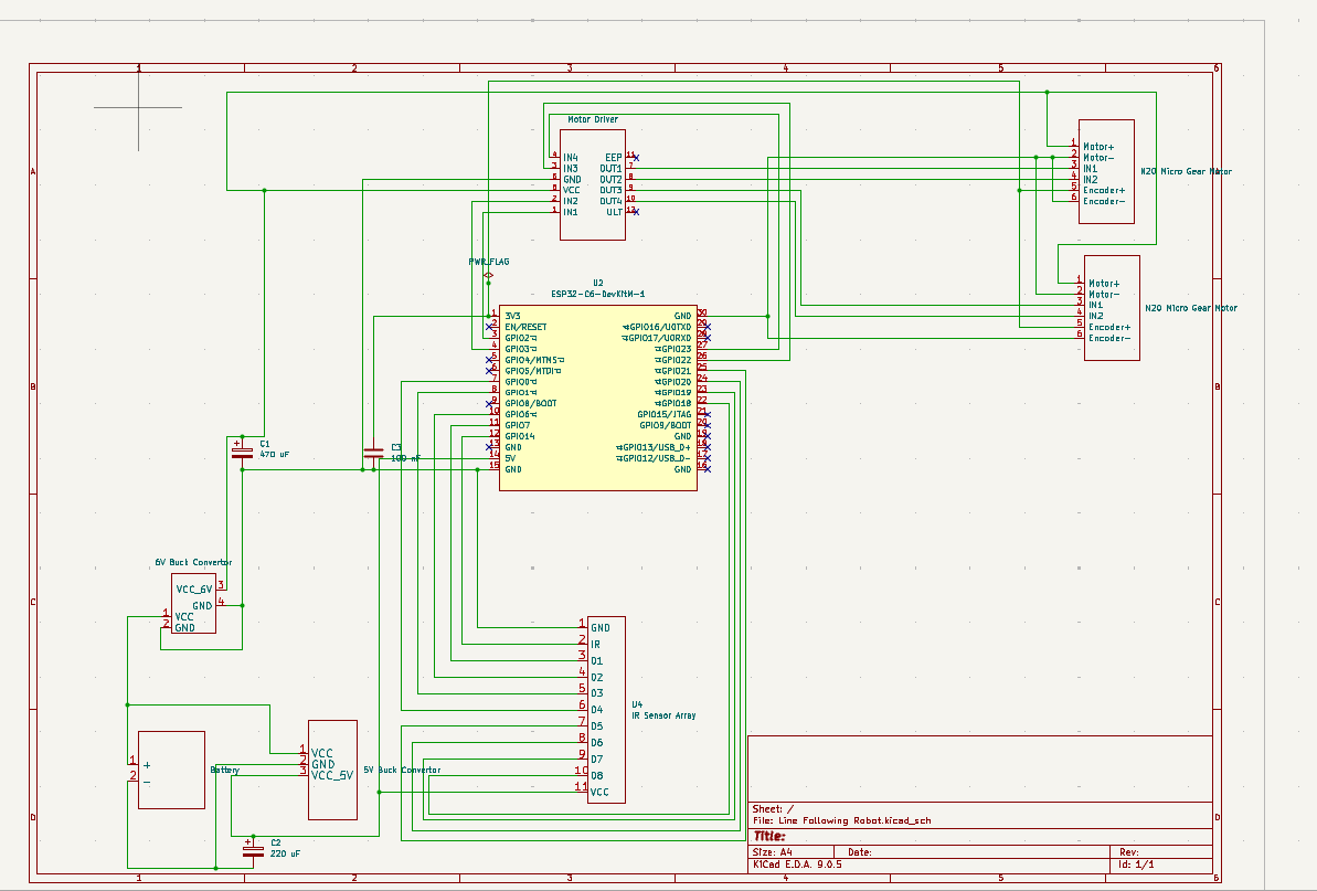
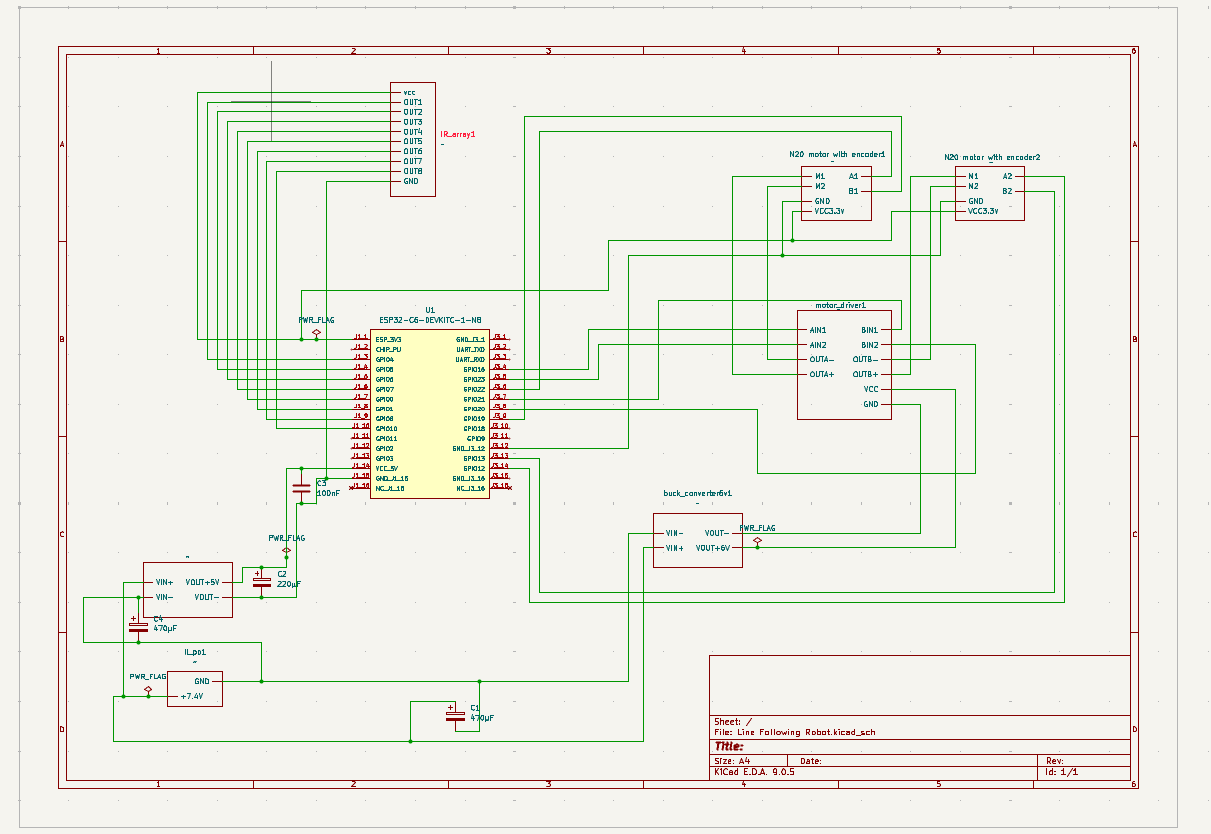
Fixed Schematic Diagram
I have just fixed the whole schematic diagram again. When trying to switch to PCB Creation, I came to know that I should first do ERC Checks. On doing, I got about 40 errors. I tried to solve it all and I did but the schematic diagram became too messy so I have to create a completely new one. Also I have now decided to use ESP32 C6 DevkitM1 instead of ESP32 S3 DevkitC1 because its cheap and fitting for our project. I have also created footprints for all of the components and also added them to PCB. Now I will first design Formula One like Chasis(PCB) and then mount components on it and then I think PCB will be complete.


Safeer Hassan
added to the journal ago
Created Schematic Diagram
After completing BoM, we started making schematic diagram. The issue we faced was that it was our first time doing such thing and first time using KiCad so we don't know how to make schematic.. We figured it out by watching tutorials and with help of ChatGPT. The next problem was that we didnt found the symbols we want. At first, we were worried that we might have to design whole logic of a component to create its custom symbol but then we came to know that creating a symbol is just too easy so we did. Then we spent time figuring perfect voltage for motor encoder and then BOOM!!! Schematic Diagram Completed. Our next goal is to make a PCB. I think it would take us about 15 hours as we are totally null and void regarding PCB.

Safeer Hassan
added to the journal ago
BoM Completed!!!!!
Finally after a lot of time, the BoM is completed. Everything required is now listed along with link and price etc. Now we have started working on schematic diagram. We are currently facing some issues in it as we can't find most of the component symbols in KiCad. I guess we have to now create custom symbols. We hope to ship it by 15-20 November
Safeer Hassan
added to the journal ago
Solved a stupid issue
Its something unrealistic to say but I spend 1.5 hours just figuring out which Buck Convertors to use between battery, ESP32 and Motor Driver. Sometimes I found the efficiency to be not suitable and sometimes current, heat, voltage etc. But at the last I have chose 2 different Buck Convertors well suited for their purpose. I also deleted whole BoM and created it once again. Moreover, I tried creating schematic diagram of circuit on KiCad but failed :(. I will do it once BoM is complete..png)
Safeer Hassan
added to the journal ago
Started making BoM
I spent about 30 Minutes doing research on all the components required for my robot. Then I started choosing the specifications of each componenet that will work best. Then I listed them all in an excel sheet in attempt to create a BoM. Then I did research about the vendors from whom I can get these componenets. There were some like Digilog but they didnt accepted Visa Payment so finally I had to choose AliExpress. Now I am adding all the components to cart on AliExpress and will soon complete the BoM. I hope the next journal will be about completion of BoM and Readme file.

.png)
Safeer Hassan
added to the journal ago
Platform Research
I spent an hour figuring out the best platform for creating schematic diagram and PCB. i first tried tinkercad but it didn't had Arduino Nano, then I used wokwi and it didn't had IR Sensor. Now I am deciding whether to use KiCad for schematic diagram or just make a handdrawn schematic diagram. I also visited Altium and Proteus for PCB Design and visited JLCPCB website for having an idea PCB manufacturing. I have now decided to first test the robot by making it on breadboard and then shifting to PCB once it works on breadboard.
.png)

Safeer Hassan
started PID Line Following Robot ago