MP3 Decoder
Its a MP3 Player/Decoder made using Atmega328p and DFrobot MP3 decoder. Also has a Option to add a OLED display to it
Created by 
  
     Anshuman Tripathy
    Anshuman Tripathy 
  
No Grant
6 views
0 followers
Timeline
        
  
     CAN ⚡🚀
  
        approved MP3 Decoder  ago
    CAN ⚡🚀
  
        approved MP3 Decoder  ago
      
Tickets awarded: 128 tickets
Tier: 3
  
     Anshuman Tripathy 
  
 submitted MP3 Decoder for review  ago
    Anshuman Tripathy 
  
 submitted MP3 Decoder for review  ago
  
     Anshuman Tripathy 
  
 added to the journal  ago
    Anshuman Tripathy 
  
 added to the journal  ago
Completing the CAD
Added Holes for the Switch and the charging indicator also raised the overall height to house the battery inside of it too.
Also designed the top also made proper housing for the OLED display in it.


  
     Anshuman Tripathy 
  
 added to the journal  ago
    Anshuman Tripathy 
  
 added to the journal  ago
Made the Base of the model
Made the rough part of the base also put in the 3d board for referencing.
planning to use heatset inserts for fixing the PCB to base. 
thinking to attach the top directly to the body since i dont want to made the walls of the case thick.


  
     Anshuman Tripathy 
  
 added to the journal  ago
    Anshuman Tripathy 
  
 added to the journal  ago
started with the 3d model
imported the DXF from kicad to exactly match the positions of the holes on the pcb since they are not uniformly placed. planning to keep 4mm borders but still not sure how i will screw them in place since the screws i have have a big head maybe will get some counter sunk ones. 
here is the sketch 
  
     Anshuman Tripathy 
  
 added to the journal  ago
    Anshuman Tripathy 
  
 added to the journal  ago
Completed the PCB more or less
Added all the pin labels multiple ground vias. i also decided to add a test point for 5v since i am using a mt3608 voltage booster ic so before i assemble the rest of the components i need to check if the board a 5v constant or not so added test point for those. 
added labeled the buttons and the programing header pinwise.
this the almost final pcb 


  
     Anshuman Tripathy 
  
 added to the journal  ago
    Anshuman Tripathy 
  
 added to the journal  ago
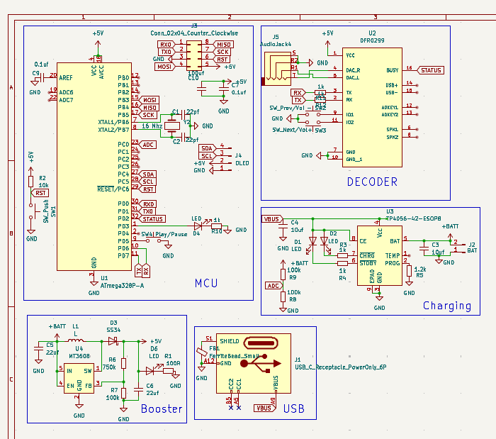
Polished the schematic and Routed the PCB
I properly labelled the sections of the Schematic and made it look cleaner.
Started out with the PCB completed routing and turns out finding the exact package of the component u have with u in kicad is a challenge.
Spent a considerable amount of time just looking at the PCB after complete routing to find the best and the most optimized route for a trace as possible. The pcb still needs some more work more of adding graphics and test points. 


  
     Anshuman Tripathy 
  
 added to the journal  ago
    Anshuman Tripathy 
  
 added to the journal  ago
completed the schematic
Began with sourcing the Symbol and Footprint for the DF mini mp3 player. Took a look at existing circuits using base atmega328p. Also decided to add a ADC pin to constantly monitor the battery voltage and show the playtime left on the oled. 
visually the schematic needs some more polishing will do it later.

  
     Anshuman Tripathy 
  
 added to the journal  ago
    Anshuman Tripathy 
  
 added to the journal  ago
Began with Reading Datasheets
Read the Data sheet of the DF robot mp3 player and Atmega328p. Also i will be using a 3.7 LiPo battery with it so i would need to step up the voltage to 5v for the module and Atmega328p IC run properly. 
Thinking of using mt3608 step up ic.
Will also be adding a charging circuit to make it as portable as possible. 
Thinking of adding a OLED display to it for seeing the status and track playing but no sure about it since i will need to design a enclosure incase i am adding one. Also adding it will cause a significant dip in the backup time . will decide later 
https://ww1.microchip.com/downloads/en/DeviceDoc/Atmel-7810-Automotive-Microcontrollers-ATmega328P_Datasheet.pdf
https://wiki.dfrobot.com/dfplayer_mini_sku_dfr0299

  
     Anshuman Tripathy 
  
 started MP3 Decoder  ago
    Anshuman Tripathy 
  
 started MP3 Decoder  ago