ESP32 Weather Dashboard
ESP32 weather dashboard using a 4.2 inch eink display
Created by 
  
     Anshuman Tripathy
    Anshuman Tripathy 
  
Tier 4
3 views
0 followers
Timeline
  
     Anshuman Tripathy 
  
 submitted ESP32 Weather Dashboard for review  ago
    Anshuman Tripathy 
  
 submitted ESP32 Weather Dashboard for review  ago
  
     technical_. 
  
 requested changes for ESP32 Weather Dashboard  ago
    technical_. 
  
 requested changes for ESP32 Weather Dashboard  ago
Please put the E-Paper display cart screenshot here please!
  
     Anshuman Tripathy 
  
 submitted ESP32 Weather Dashboard for review  ago
    Anshuman Tripathy 
  
 submitted ESP32 Weather Dashboard for review  ago
  
     technical_. 
  
 requested changes for ESP32 Weather Dashboard  ago
    technical_. 
  
 requested changes for ESP32 Weather Dashboard  ago
Where is the PCB? Are you not going to order the PCB? If there is no custom PCB that is going to be ordered, this is a maximum of a tier five, as you are only using a display.
  
     Anshuman Tripathy 
  
 submitted ESP32 Weather Dashboard for review  ago
    Anshuman Tripathy 
  
 submitted ESP32 Weather Dashboard for review  ago
  
     Anshuman Tripathy 
  
 added to the journal  ago
    Anshuman Tripathy 
  
 added to the journal  ago
Completed the CAD
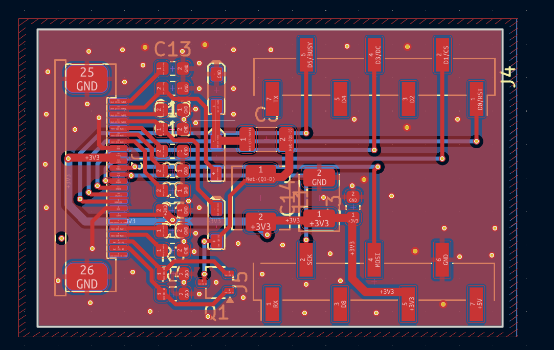
made a few minor changes to the PCB, added Mounting holes 

then started out with the cad and completed it. Its a two part model.
The PCB will be attached onto the Bottom plate 
also i will be using a EPD extension board that just increases the ribbon length that i already have with me.


  
     Anshuman Tripathy 
  
 added to the journal  ago
    Anshuman Tripathy 
  
 added to the journal  ago
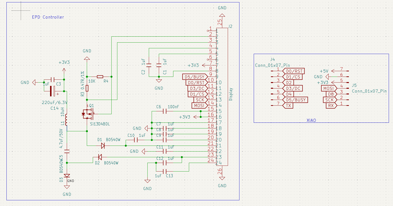
Completed the PCB and Schematic
Soo looked at datasheet look at multiple references online and made the schematic.
started the PCB right away and spend a considerable amt of time routing it and make it look as clean as possible . i would say i like the look of it clean and compact.

after will start with the cad
  
     Anshuman Tripathy 
  
 added to the journal  ago
    Anshuman Tripathy 
  
 added to the journal  ago
Research
Looked at existing projects, components and the data sheet of the E ink display.
so found out that most of the good display eink display have a similar kind of connection.
so the basic sketch for the project is that i will be fetching the weather data using APIs and will be using a ESP32 Xiao c3 as the MCU and a 4.2 inch e ink display
planning to design a PCB taking reference from existing projects and the Eink datasheet.
stil figuring out how the the enclosure would look.....


  
     Anshuman Tripathy 
  
 started ESP32 Weather Dashboard  ago
    Anshuman Tripathy 
  
 started ESP32 Weather Dashboard  ago