Reed Machine v2
The second iteration of the reed-enhancing machine I built for highway. The original one was not very effective, however, I think that there are many improvements I can make from the form factor to the way it enhances the reeds themselves.
Created by
Sidd 🚀
Tier 3
3 views
0 followers
Timeline
Sidd 🚀
added to the journal ago
Made the schematic
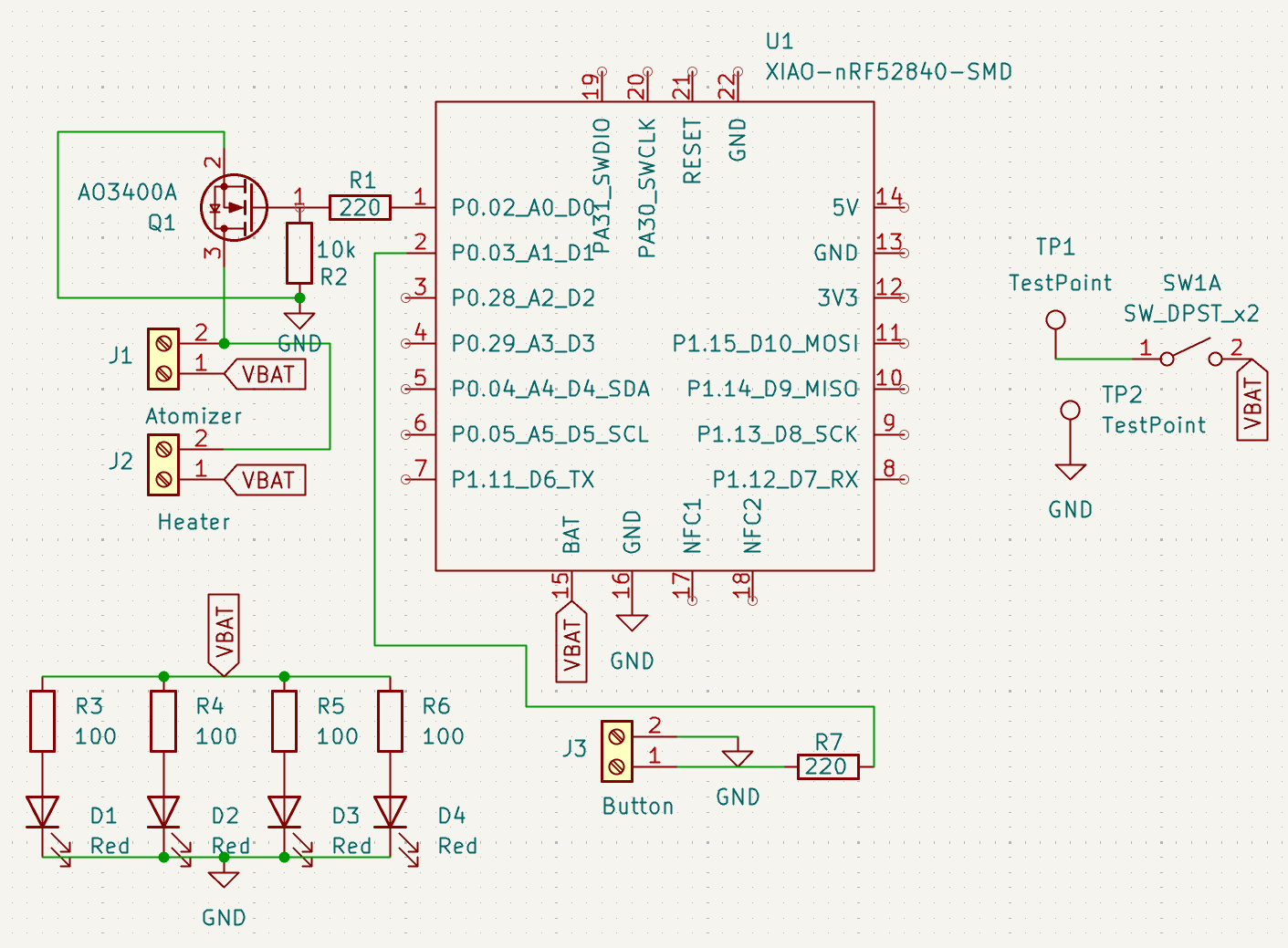
I made the schematic with a Xiao ESP32, MOSFET controlled atomizer and heater, indicator LED lights, and switches/buttons. I decided to get rid of the vibration motors and wind from last time because they weren't very effective. I believe that heat and moisture are the most important parts of this machine that will make it work, which wasn't a huge part last time.

Sidd 🚀
added to the journal ago
Made sketch
I cooked up a quick sketch of what I want it to look like.

Here's an image of the old one for reference. I would like the new one to not be cramped and also look nice on a desk, something people would want to display.

As you can tell it looks very, very scuffed. In dire need of a version 2.
Sidd 🚀
started Reed Machine v2 ago