Digital Trumpet
This is a digital musical instrument I made to feel like a trumpet. It uses the exact fingerings of a trumpet with octave buttons to switch ranges. It also has a button that when pressed actually starts making sound. Maybe when i finish building it I will showcase it by playing a song that I like :).
Created by
Simha Saraswati
Tier 3
4 views
1 follower
Timeline
Simha Saraswati
submitted Digital Trumpet for review ago
Simha Saraswati
added to the journal ago
Wrote the firmware
I wrote the firmware for the instrument in the C++ language. this was a bit difficult as it was my first time using C++ but with a lot of googling and youtube watching I made it happen.
The partial ranges for the octave buttons are as follows:
F#3 - C4 is No Buttons Pressed
C#4-G4 is SW4
G#4-C5 is SW5
C#5-E5 is SW6
F5-G5 is SW7
and finally
G#5-C6 is SW8 giving us a massive range to play.
The fingerings for each note within an octave are the same as a trumpet so IG you could look that up.!

1Mon
requested changes for Digital Trumpet ago
please use global standard direct line shipping! the option you picked requires a seperate purchase from fedex! also, please add some more detail to your journal entries!
Simha Saraswati
submitted Digital Trumpet for review ago
Simha Saraswati
added to the journal ago
Created the case!
I created the case, i was originally going to go with a case similar to my previous projects, but due to the fact that it would be hard to access the buttons, i decided to go with a carrying case instead. This was a bit more difficult since A. I switched to onshape so I had to relearn onshape, and B. I had to learn how to make a hinge in onshape. I settled with a 4 file 3d print where one was the bottom part, another was the lid, 3rd would be a rod with one side end cap, and the last would be a end cap for the other side.




Simha Saraswati
added to the journal ago
Created and routed the PCB
Created and routed the PCB
I imported the schematic into the PCB and routed it, it was difficult to tell exactly what components did what, especially with capacitors and resistors that all look the same but I managed thanks to those lifesaving blue lines!
I tried to make it look nice and position the buttons so that its ergonomic when being played :).


Simha Saraswati
added to the journal ago
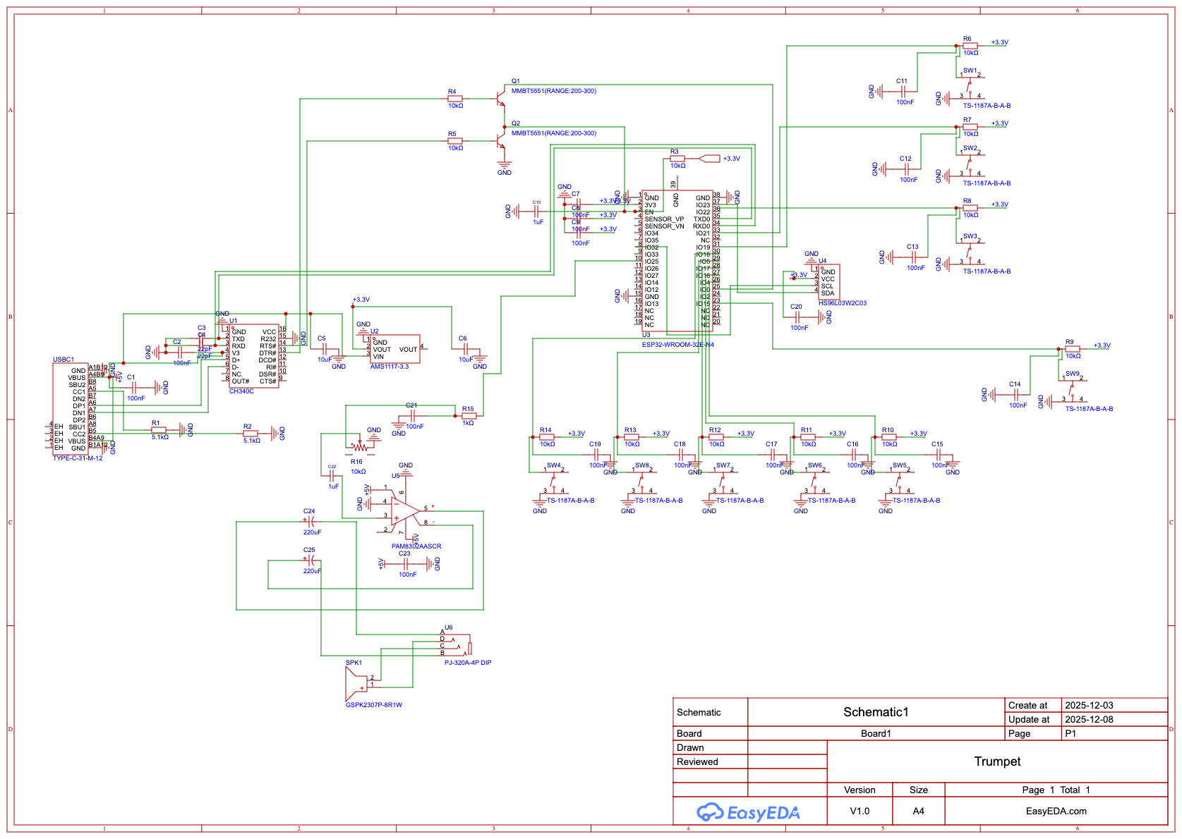
Finished the schematic
I finished the schematic and used a ESP 32E WROOM N4 it features 9 buttons, 3 valves with fingerings that match that of the trumpet, and 5 octave keys that choose what octave you play in and finally the button that makes it start playing and stop playing. This was really difficult because it was my first time working with a large project and a large amount of resistors and capacitors but google and youtube saved me on this one

Simha Saraswati
started Digital Trumpet ago