Timeline
CAN ⚡🚀
submitted Attiny 85 Rubber ducky for review ago
uzzambutt1
submitted Attiny 85 Rubber ducky for review ago
uzzambutt1
added to the journal ago
NOTE FOR REVIEWERS
I didn't add YouTube demo link because yk it's just a design.
I am submitting for tickets now as ordering the components from online will be a compilacyed process, especially multiple and components which get expensive after taxes

nimit 🚀
requested changes for Attiny 85 Rubber ducky ago
Nice work, but your BOM is too expensive! For this project, I'd suggest using larger footprints and sticking to standard PCBA components on JLC. Alternatively, you can solder them yourselves, as the components on this aren't too small
uzzambutt1
submitted Attiny 85 Rubber ducky for review ago
Iamalive 🚀
requested changes for Attiny 85 Rubber ducky ago
"https://blueprint.hackclub.com/admin/design_reviews/N/A" Your demo link goes to that link which returns 404 not found. Additionally you are not asking for funding? Does this mean you already bought the pcb and don't need funding? If not attach the pcb cost in cart and request funding!
uzzambutt1
added to the journal ago
NOTE FOR REVIEWERS
I didn't add YouTube demo link because yk it's just a design.
Please also review my other submissions too as I have 2 others that haven't been reviewed.

uzzambutt1
submitted Attiny 85 Rubber ducky for review ago
uzzambutt1
added to the journal ago
Uploaded all files to GitHub
Uploaded all files to GitHub. I'm so tired that I'm hearing things now. I just want to get that 3d printer in the shop 😭
Uiiiaiiuiiiaiiifntjijabd
Anyways,

uzzambutt1
added to the journal ago
Final finishes
I forgot to set an edge for the board, so i set it up so the PCB can look like a real sneaky PCB 😝😝
Ooga booga oaoaoaoaoagogogogagaggagagooogooogagaga
Anyways,

uzzambutt1
added to the journal ago
Done routing the PCB
Finally done with the routing. It's literally so simple but still it was difficult to routem I wish kicad had an AI router 🙏😭.
AI should be smart enough for routing.

uzzambutt1
added to the journal ago
Started Routing
I started routing the PCB. Idk why but every PCB I try to route, it's just too damn difficult. Hats off to the engineers who design these PCBs.
Placeholder image:

uzzambutt1
added to the journal ago
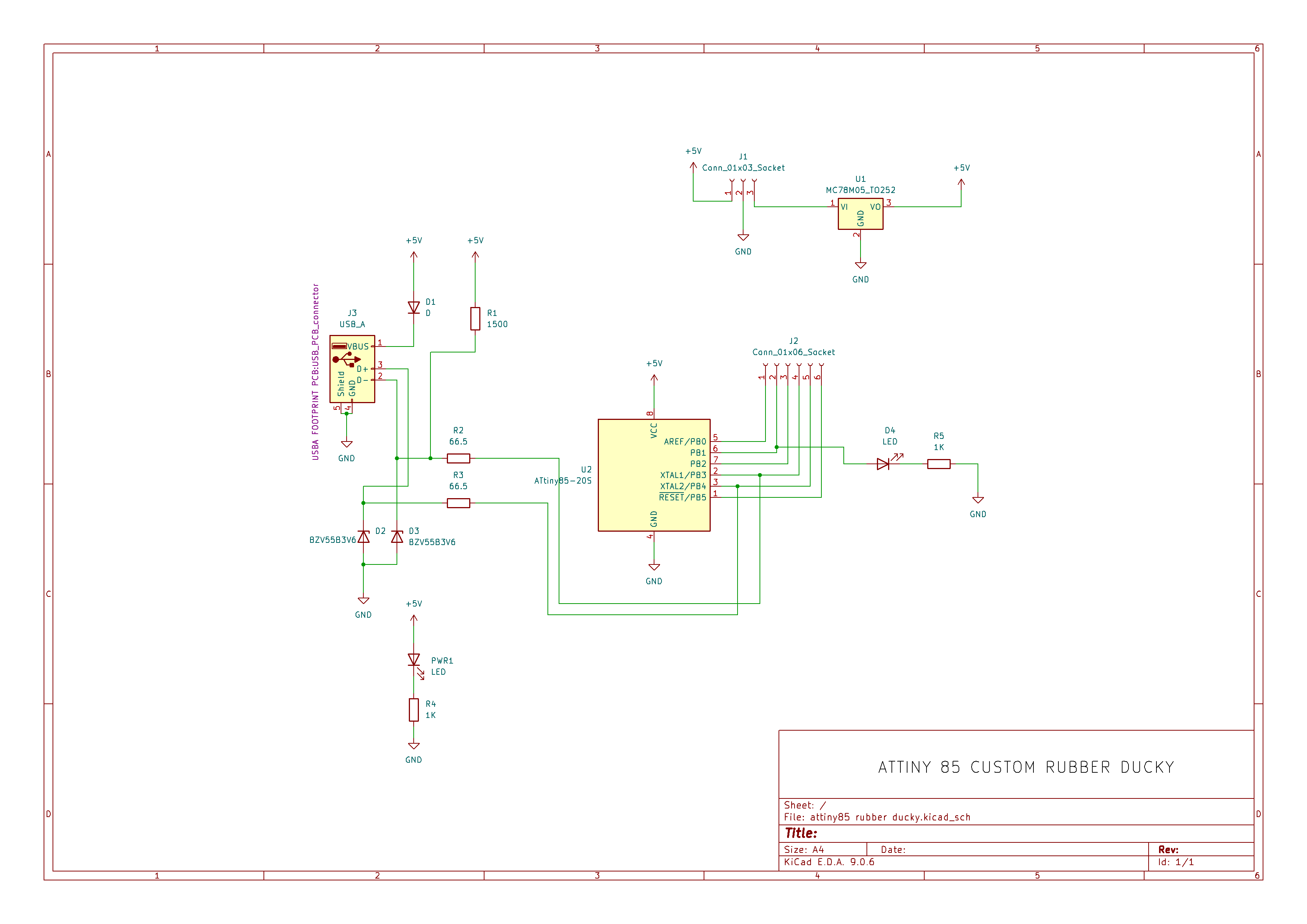
Drew the Schematic
I drew the Schematic for the atmel tiny 85 MCU. I tried to copy the attiny 85 due to its form factor and small size.
Here's the schematic for the complete board:

I designed a custom footprint for the PCB USB connector.
uzzambutt1
started Attiny 85 Rubber ducky ago