MUSE PEDAL
This project is a DIY analog multi-effect pedalboard inspired by Muse bassist Chris Wolstenholme. It includes a Big Muff Pi, Woolly Mammoth, Animato, and Boss-style Octaver, all built on a single PCB from scratch using EasyEDA and Fusion 360. The goal was to learn more about analog signal processing and circuit design while creating a meaningful and functional pedalboard, with all pots, jacks, and switches mounted to the case through screw terminals for a compact and clean layout.
Created by 
  
     Sojoo
    Sojoo 
  
Tier 1
14 views
2 followers
Timeline
        
  
     CAN ⚡🚀
  
        approved MUSE PEDAL  ago
    CAN ⚡🚀
  
        approved MUSE PEDAL  ago
      
Tier approved: 1
Grant approved: $400.00
  
     Sojoo 
  
 submitted MUSE PEDAL for review  ago
    Sojoo 
  
 submitted MUSE PEDAL for review  ago
  
     CAN ⚡🚀
  
 requested changes for MUSE PEDAL  ago
    CAN ⚡🚀
  
 requested changes for MUSE PEDAL  ago
Please remove the machined case as it is not necessary and replace it with 3D-print/sheet metal.
MUSE PEDAL was submitted for review ago
  
     Sojoo 
  
 added to the journal  ago
    Sojoo 
  
 added to the journal  ago
October 14: Budget
After checking the cost of the pedalboard and its lid, which went well over $400 even before adding the pots and switches, I decided to make some adjustments. First, the PCBA would only include the SMD components, mostly resistors and decoupling capacitors, since I don’t own a heat gun or similar tools. I’ll buy all the through-hole components, which make up most of the chips in the pedalboard, from LCSC to solder them by hand. I’ll also get a pair of helping hands, since they’ll definitely be needed for over 60 parts. The footswitches and linear pots will come from Temu, as they’re affordable and reliable, while the log pots and 2N5087/2N5088 transistors will be ordered from Mouser, since I couldn’t find them anywhere else.

  
     Sojoo 
  
 added to the journal  ago
    Sojoo 
  
 added to the journal  ago
October 5: Final CAD + Silk
When adding the cad to jlccnc, i discovered somehow it was cheaper to add a silk screen to the cad, so i did that. I think i made a cool design. It also said that for threaded holes you needed a drawing telling the specifications, which led me into a rabbit hole of threaded holes, but at the end it wasnt that hard.

  
     Sojoo 
  
 added to the journal  ago
    Sojoo 
  
 added to the journal  ago
October 4: Case Work
After a short break for exams, i’m back. Im going to finish the cad. I added the bottom lid. I though about it i and prefered it that way since i dont want to see the screws on the top. Although it took me a while, i finally decided on a layout to maximize the space inside and includes the 8 screw holes i need for all the mounting. I added the the jack input and output holes. I was not quite sure how i would fit the pcb inside the case with does sticking out, but i think i did i wide enought and rounded the corners of the jack hole to make it wasier to fit inside. I also added the dc jack hole.

  
     Sojoo 
  
 added to the journal  ago
    Sojoo 
  
 added to the journal  ago
September 21: CAD Start
Today i started making the cad with the pcb as the model. I forgot to make the screw holes in the pcb so i added does. I decided on m3 screws. I was just able to make the top holes for the different things mounted and the screw holes to hold the pcb.

  
     Sojoo 
  
 added to the journal  ago
    Sojoo 
  
 added to the journal  ago
September 20: PCB Done
I finished the octaver. I was able to mantain a pretty shape.
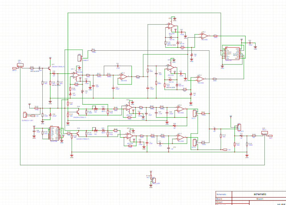
I layed out all the pedals as they would be connected. I put in order from left to right, since i will be probably flipping the board when i mount it to the cad. This is to make it so that the input and output goes from right to left, which i have seen in most of the pedals i have used. I think is something about most of them like been made in japan. I also made arranged the input and output and power and connected it all. Also, to diminish interference, i made the bottom and top layer gnd planes with stitching vias.

  
     Sojoo 
  
 added to the journal  ago
    Sojoo 
  
 added to the journal  ago
September 19: Octaver Layout
Last pedal. I was a bit rushed today so i could finish it. It was even a bit more difficult since in previous ones i was able to mantain a more rectangular/square shape for the overall layout, but because of the amount of chips, it was getting a bit difficult to preimagine how to make it a pretty coherent shape. I think it might be possible next day.

  
     Sojoo 
  
 added to the journal  ago
    Sojoo 
  
 added to the journal  ago
September 18: Animato Layout
Next it was the animato. It was a a bit larger than the previous ones, but still quite simple. I actually started measuring the size of the different pedal seccions and was quite surprised by how small they where. I was actually a bit worried, since i hadnt seen pedals that small, and maybe they where ment to be large for a reason. I ended up discovering that it was probably because of the pots mounted on the pcb, which i had solved with the screw terminals, so there was probably no real threat.

  
     Sojoo 
  
 added to the journal  ago
    Sojoo 
  
 added to the journal  ago
September 17: PCB Progress
I made the woolly mammoth next. It was a bit easier that the last one. quite fun and relaxing. It was similar to making the black russian, though it had less components. It was still a challenge to try mantaining the compact recangular shape i wanted to do. I think keeping that in mind will help me in the future when i actually put it all together.

  
     Sojoo 
  
 added to the journal  ago
    Sojoo 
  
 added to the journal  ago
September 16: PCB Start
Start of the pcb. I decided to arrange the pedals as: Octaver, big muff, animato and woolly. I started with the black russian as i though it was the most satisfactory. I made it so it could be as compact as it could, trying to just use the top layer for sound traces, and bottom layer for power. I was succesfull.

  
     Sojoo 
  
 added to the journal  ago
    Sojoo 
  
 added to the journal  ago
September 15: Power Circuit
Today i just made the power. Im going to mount the dc jack to the case. I also added a schotty so you connect it incorrectly. I took way too long with this part since i wanted to use a mosfet insted of the schotty to reduce the voltage drop, but i finally decided i didnt actually understood what i was doing and gave up.

  
     Sojoo 
  
 added to the journal  ago
    Sojoo 
  
 added to the journal  ago
September 13: I/O System
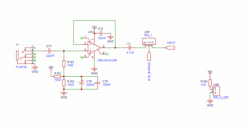
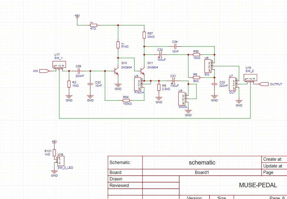
I made the output and input of the pedal. The jack will be the only interactve piece mounted to the pcb. I added a system bypass so that you can easily bypass all the active pedals easely. I also added a prebuffering, even before the bypass, so that the signal doesnt loses strenght.

  
     Sojoo 
  
 added to the journal  ago
    Sojoo 
  
 added to the journal  ago
September 11: Octaver Flip-Flops
I found out those ics where some kind of flip flops. After checking the schematic and asking my teacher, i think the 4v should be conected between each other but im not sure. Im going to add some terminals in case they do need to get connected and connect them if the pedal doesnt work. I finished the pedal.

  
     Sojoo 
  
 added to the journal  ago
    Sojoo 
  
 added to the journal  ago
September 10: Octaver Plan
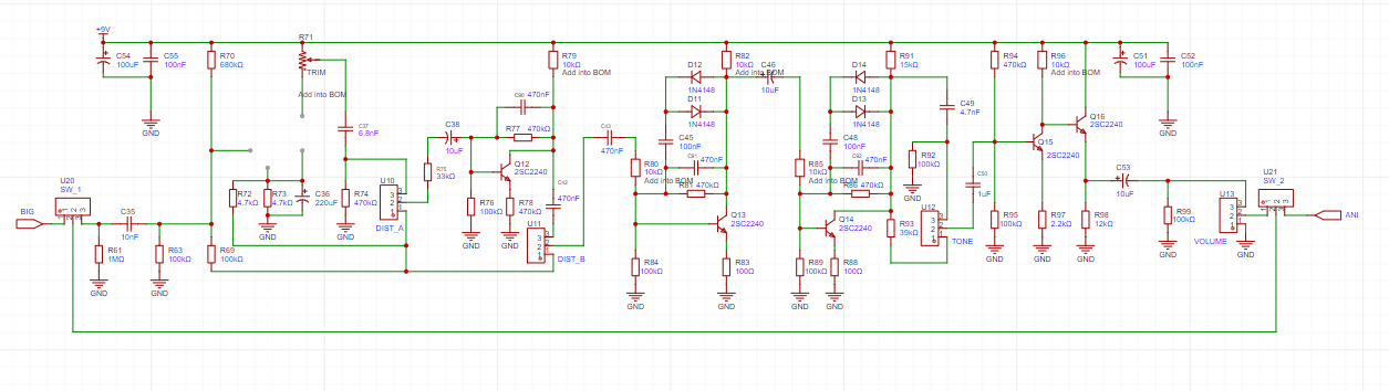
I was searching into boss pedals, and after seing how more complex the schematics where compared to the previous ones i made, ive started meditating if i actually needed a distortion/overdrive when having a black russian and animato. I decided it was not worth it. Although, when searching more in chris's equipment, i found he also used an boss octaver, which altough it was as difficult to make as the distortion, i think it was more worth it. I couldnt complete this one one day. I got into a bit of a problem, because of the need for a germanium diode, but i found out that schotty diodes with a resistnce have a simmilar funtionality, so i used that. Also, im seeing some ics i dont really get, and something about 4V i dont really understand, but i managed to do a lot.

  
     Sojoo 
  
 added to the journal  ago
    Sojoo 
  
 added to the journal  ago
September 9: Transistor Search
Today i just researched for solutions for the transistors. I found that in the pdf of the schematic, in previous versions a 2N5087/2N5088 paring was used insted of the ones mentioned. Although they arent selling them any more in lcsc, they still have the symbol and footprint. I also found them in mouser. Looking more into mouser i found they sell the log taper or audio taper pots i was needing, so that could be a viable solution to that problem.

  
     Sojoo 
  
 added to the journal  ago
    Sojoo 
  
 added to the journal  ago
September 8: Animato
Today it was the turn of the animato pedal. It took me a while to first understand what the footswitch made. After some extensive research, i found out that it was a layout to half bypass the pedal that was commonly used by pedals, since in that time, 9 pin foot switches werent as common as they are now. Though i say half bypass because it acutally doesnt fully bypass the pedal, it just bypasses the distortion. Because of this, i decided to change it to a full bypass since the pedal board will be all in one pcb, i prefer it so that the user can fully jump over a pedal. After that, i encountered another problem and that was the NTE102/NTE103 transistor pairing. The problem about this transistors are that they are germanium transistors, which stop been mass made a while ago, and they are quite difficult to find. I will just make the schematic without them and resolve that problem next day.

  
     Sojoo 
  
 added to the journal  ago
    Sojoo 
  
 added to the journal  ago
September 5: Woolly Mammoth
In this day i made the woolly mammoth fuzz. It was actually easier to make. Its really simple. For the footswitches and pots problem, i have decided to mount them to the case. I would get them from somewhere else. Maybe temu, or maybe i could look on some local electronics store. The problem is that, although foot switches for bypass are more standard, pots have more specific resistances and even the taper matters. I looked for options and found affordable footswitches on temu and pots, but they are all linear, while most of the ones i need are log taper. I will keep looking for a solution to this. Either way, i will put screw terminals as the pots and bypass switches so that they can connect the pcb to the mounted pots and switches. I will also add them all to the other side of the pcb so that they dont occupy that much space on it, and any film cap or electrolitic ends up covering the cable hole.

  
     Sojoo 
  
 added to the journal  ago
    Sojoo 
  
 added to the journal  ago
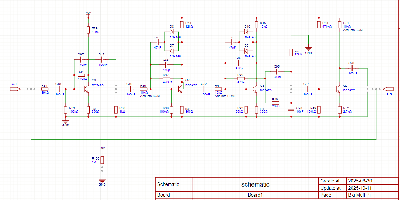
September 4: Big Muff Pi
I started making the big muff pi black russian. It was difficult to understand at first what i was doing, since i was also not acostumed to easyeda, but making it was actually quite relaxing. When looking for the pots and the footswitch on lcsc i realized they dont sell them. Specially not pots with does high resistances. Also, i realized how teadious it would be to somehow mount the switched and pots to the board and tracing all that stuff, so i decided to resolve that next day. Another thing is that i decided on using film caps on coupling and filters as they have a low tolerance.

  
     Sojoo 
  
 added to the journal  ago
    Sojoo 
  
 added to the journal  ago
September 2: Inspiration
I've been woking with electronics in music a lot recently, and i fell into the rabbit hole of DIY PEDALS. I've watched lots of videos of people making their own pedals through kits, or schematics, and i've been really curious about analog signaling recently, so i wanted to give it a try.
I didnt want to just put together a kit, i want to make it from the start. And i don't want to just make one, i've desided to make a full on pedal board of different pedals with different effects in just one PCB. I think a project like this might be quite fun and i might learn more in depth about this analog signals, since in my last and first proyect i was learning quite in a rush while making it.
As a reference, i've decided to make a pedal board based on the main gear used by Muse bassits Chris Wolstenholme, since a really dear person of mine bought a bass a bit recently, she loves Muse and chris, and i though a give like this might make her happy while helping me understand more about this topic.
From equipboard, i've decided to use:
- "Black Russian" Big Muff Pi V8
 
- ZVEX Woolly Mammoth Fuzz
 
- Human Gear Animato
 
- Boss OS-2 OverDrive/Distortion

  
     Sojoo 
  
 started MUSE PEDAL  ago
    Sojoo 
  
 started MUSE PEDAL  ago