Obstacle avoidance robot, with remote control
I have envisioned this project to use an ultrasonic sensor an esp-32, 2 l298n motor drivers and 4 bo motors
Created by 
  
     Samir Ghimire
    Samir Ghimire 
  
Tier 5
9 views
0 followers
Timeline
        
  
     CAN ⚡🚀
  
        approved Obstacle avoidance robot, with remote control   ago
    CAN ⚡🚀
  
        approved Obstacle avoidance robot, with remote control   ago
      
Tier approved: 5
Grant approved: $25.00
  
     Samir Ghimire 
  
 submitted Obstacle avoidance robot, with remote control  for review  ago
    Samir Ghimire 
  
 submitted Obstacle avoidance robot, with remote control  for review  ago
  
     Samir Ghimire 
  
 added to the journal  ago
    Samir Ghimire 
  
 added to the journal  ago
Finished the code !!
I just finished writing the code for this!, now what it dos is when turned on it just goes into autonomous mode and does the whole obstacle avoidance thing and then when it receives any command via Bluetooth it goes into manual/rc mode and via Bluetooth when we send the command 'A' it goes back into its autonomous obstacle avoidance mode.
  
     CAN ⚡🚀
  
 requested changes for Obstacle avoidance robot, with remote control   ago
    CAN ⚡🚀
  
 requested changes for Obstacle avoidance robot, with remote control   ago
Please write the code for this
  
     Samir Ghimire 
  
 submitted Obstacle avoidance robot, with remote control  for review  ago
    Samir Ghimire 
  
 submitted Obstacle avoidance robot, with remote control  for review  ago
  
     Samir Ghimire 
  
 added to the journal  ago
    Samir Ghimire 
  
 added to the journal  ago
Finished the BOM !

I just calculated the cost at which the bot will come out to and I did not really want to give all the expense to Hacklub and wanted to help out as well so I think the highest one in the lowest tier is 25$, although the cost will comeout to about 50ish dollars if i include the 3d print, shipping fee  and the wires and all, i will cover those myself! Cheers.
  
     Samir Ghimire 
  
 added to the journal  ago
    Samir Ghimire 
  
 added to the journal  ago
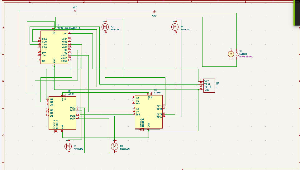
finished the schematics
I just completed the schematics for the first time and now I am waiting for my brother who is an electrical engineer to review the schematics and make sure the connections are correct and will be functional 
  
     Samir Ghimire 
  
 added to the journal  ago
    Samir Ghimire 
  
 added to the journal  ago
First 3d model
I have created my first ever 3d model in my entire life, although I have not done the schematics for this project yet, I have made a 3d model laying out how the components will be placed in the main frame and also if you are wondering why is there those circular things instead of a flat plane as a base its cause, I don't have a flat surface to mount everything to and I don't have a 3d printer to print it so I made paper rolls and glued them to use as my baseplate so that's
 that.
  
     Samir Ghimire 
  
 started Obstacle avoidance robot, with remote control   ago
    Samir Ghimire 
  
 started Obstacle avoidance robot, with remote control   ago